ITIL Service Configuration Management as a Driver of Enterprise Digital Transformation: A Quantitative Research Study

1Fredrick DANDE, 1Xiaolong Li, 2Musibau A. Shofoluwe and 1Alister McLeod

1College of Technology, Indiana State University, Terra Haute, USA

2College of Science & Technology, North Carolina Agricultural & Technical University, USA

Cite this Article as:

Fredrick DANDE, Xiaolong Li, Musibau A. Shofoluwe and Alister McLeod (2024)," ITIL Service Configuration Management as a Driver of Enterprise Digital Transformation: A Quantitative Research Study ", Communications of the IBIMA, Vol. 2024 (2024), Article ID 917754, https://doi.org/10.5171/2024.917754

Copyright © 2024. Fredrick DANDE, Xiaolong Li, Musibau A. Shofoluwe and Alister McLeod. Distributed under Creative Commons Attribution 4.0 International CC-BY 4.0

Abstract

The drive to be able to implement cutting edge information technologies as a competitive advantage has contributed to a frenzy in digital transformation initiatives across several industries including academia. Service offerings of digital transformations have become universal, examples being Blackboard LMS, Netflix, and Uber, especially since the advent of cloud computing.  Previous research by Enterprise Management Associates (EMA™) confirms there is not a lot of research available on CMDB, and this work fills that void. The scope of this work includes a review of three major digital transformation case studies. We provide a comprehensive use case of how the Configuration Management Database (CMDB) process plays a key role in digital transformation projects. We outline instances of how enterprises can utilize the CMDB as a driver for digital transformation projects. We also propose CMDB tools and techniques that are most suitable to increase successful digital transformation projects’ implementation within academia and other industries, hence translating to a better ROI. The goal of the paper is to enhance the available information on CMDB as a core ITIL process that supports digital transformation. This is achieved by providing a comprehensive analysis of existing data and linking CMDB and digital transformation.

Keywords: Digital transformation, Configuration Management Database (CMDB) ITIL, Cloud, and ITSM.

Introduction

The Configuration Management Database, or CMDB, is an easy-to-use, cloud-based, single system of record for IT infrastructure and digital service data. The CMDB primarily helps to diagnose service outages, evaluate the service impact of changes, manage business assets, improve compliance, and more. Per ServiceNow, the CMDB is designed to support dynamic virtualized and cloud environments, giving the real-time visibility businesses need.

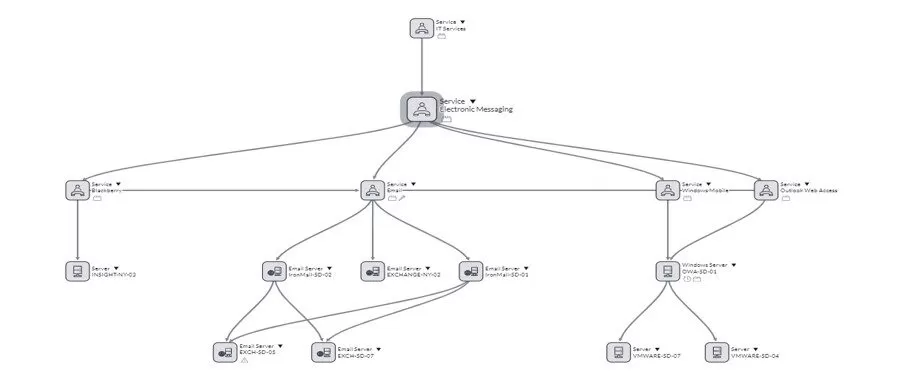
These known benefits make the CMDB a key process that enables successful digital transformation. The suitability to depend on the CMDB as a driver for digital transformation especially in digitalization projects is necessitated by the challenges faced by businesses in their quest to undertake digital transformation projects. The CMDB provides a single source of truth for IT departments and when changes or upgrades are to be done for any IT environment, the first step is to have an accurate visibility of the system(s) you want to upgrade or decommission. The CMDB also enables IT technicians to know and understand the implications of the change which is scheduled. When the CMDB is configured correctly, it shows Configuration Items (CI) dependencies to other IT systems. An example being an Email Server CI mapped to show its network connection, the storage location for Exchange Server where email data reside, and the Mobile Mail servers, and Blackberry device Service etc. as shown in figure 1 below.

917754

Figure 1: Sample CMDB discovery service map showing CI  dependency from my test developer Instance.

In an article published in Forbes magazine, Ian Scholnick notes that digital transformation has become a priority for enterprise organizations across all industries due to the urgency of marketplace competition. Research published in the Harvard Business Review (HBR) highlights the need for doing things differently when it comes to digital transformation projects based on the gap in the realized revenue and the unrealized cost savings. Lamarre et al (2023) stated that out of 89% of large companies globally, with digital and AI transformation underway, they have only captured 31% of the expected revenue lift and 25% of expected cost savings from the effort.

These data support the case why businesses are focused on digital transformation projects but also inform us of an existing struggle in global digital transformation projects with the inability to realize the expected benefits of digital transformation. IDC published an Info Brief where they found that 54% of business owners admit that the No. 1 challenge when it comes to meeting digital transformation goals is braiding all the new IT solutions and projects into their everyday business.

The focus of this paper is to discuss the benefits of the CMDB as a catalyst that helps in digital transformation projects. To begin, we provide a detailed description of what digital transformation is and make the case for the value addition the CMDB provides as a core driver of digital transformation. We review literature on previous work addressing digital transformation challenges and discuss further salient CMDB applicability applicable to digital transformation.

The 3rd part of the paper details the related work currently available, and we highlight the gaps where there are no clear techniques of using the CMDB as a driver for digital transformation. We offer a comprehensive digital transformation adoption challenge that has caused the “disappointing” value realization over time. In part five of the paper, we offer a CMDB tool and technique solution that can help increase the rate of successful digital transformation projects within academia and beyond while integrating ROI as an important factor. The developed tools and techniques for using CDMB as a driver for digital transformation projects will contribute to an increased implementation and improve ROI.

Literature Review

This paper’s literature review will focus on highlighting the research journey that will provide the understanding needed to be able to provide a discussion of enterprise service management (ESM) digital transformation  will include detailed review of major ESM vendors based on Forrester Wave, and Gartner’s Magic Quadrant research. This will lead to a review of the protocols that the various vendors have built within their ESM’s CMDB process module that may help enterprises avoid, transfer, mitigate, or accept the cyber security threats associated with cloud-based ESM implementations. The underlying C

MDB technology in ESM’s cloud-based solution will be reviewed to identify any potential gaps.

IT Infrastructure Library (ITIL) framework

Information technology Infrastructure Library (ITIL) is a global framework of best practices in IT or enterprise service management compiled from public and private sector organizations (Ahmad & Shamsudin, 2013). The purpose of this framework is to provide high quality IT services for IT Service Management (ITSM) or enterprise service management (ESM), which consists of the activities, processes, policies, and procedures performed by an organization to design, implement, improve, and support IT services (Thomson, 2019). One of the processes that are part of the ITSM is the Configuration management process which includes the CMDB.

 What is digital tranformation?

In recent years, the need for cloud-based digital transformation (DT) has even created a bit of a frenzy, with new products and systems showing up every week (Scholnick 2021). With this trend and speed, there is a need for more clarity on this trend across all industries. Per McKinsey & Company, Digital transformation is the rewiring of an organization, with the goal of creating value by continuously deploying tech at scale. The practical complexity of digital transformation is depicted by an infinite loop of chains published by McKinsey & Company in a pictorial depiction of digital transformation. Such an illustration can be analyzed to mean that even though digital transformation as a project will bring infinite business benefits, the realization of such benefits is a complex undertaking.

The term “rewiring of an organization” by deploying tech at scale reaffirms the digitalization or changing of an organization with technology at high speed to create value. The known value of technical improvements is beneficial to organizations in several ways including improving customers experience, shorting products time to market, enhancing decision making by availing needed data, and enabling real-time response to market demands.

Driven by market demand and fueled by technology, digital transformation means adopting digital-first customer, business partner and employee experiences (IBM 2023). The digital first experiences translate to upper management championing the use of digital technology to enhance customer experiences, improve business processes and increase employee productivity.

Digital transformation is the process of using digital technologies to create new — or modify existing — business processes, culture, and customer experiences to meet changing business and market requirements (Salesforce 2023). This definition illustrates that the focus of digital transformation ought to be the customer. However, it’s important to note that the definition of customer transcends for profit organizations and is applicable to the core focus of the organization be it internal or external customers.

Methodology

The reference research was designed as quantitative research that uses data collection via an online survey using Qualtrics online questionnaire to get feedback about the current state of CMDB adoption in ITIL implementations in New Jersey community colleges.  The researcher’s purpose was to determine factors that influence IT professionals in Community Colleges in the adoption of CMDB during their ITSM implementations. The basis of this paper is research question 3; In what areas do the survey participants believe that CMDB adoption is an efficient and cost-effective solution within the ITSM infrastructure? (Dande & Lee 2020).

This research question was aligned with the survey instruments’ question on KPI’s. “Which of the Following Key Performance Indicators (KPIs) are you tracking as part of your CMDB process?”

The options were based on the pilot groups’ feedback, researcher’s own institutional expertise on CMDB, and results of the previous study.

  1. The completeness of the CMDB is based on required and mandatory fields (75%).
  2. The compliance of the CMDB is based on the last audit on expected parameters /attributes (18%).
  3. The correctness of the CMDB is based on duplicate, orphaned or Stale CI data (72%).

Digital Transformations CMDB Dependency

Digital transformation is about how technology changes the conditions under which business is done, in ways that change the expectations of customers, partners, and employees (Kane 2017). In thinking about such recent changes, examples could include Uber ride hailing services, Netflix steaming services, Zoom video conferencing services, Canvas LMS, Airbnb Hospitality services, and Social Media management tools like Brand watch.

The five examples given above are recent digital transformation successes based on the scale at which technology that has been deployed by the various companies enhances customer experience.

The digital transformation journey can take two different distinct paths depending on the organization’s experience and technological investments. The most basic form of digital transformation is digitization which entails transforming analog data to digital data.

A case of digitization would be when Netflix stopped mailing DVDs for movies and started streaming online. At the core of the deployed technology working around the clock as per customer expectations is the CMDB that helps in centralizing IT infrastructure data hosting the various services and helping in resolving issues quickly during outages.

Netflix uses Amazon Web Services (AWS) for almost everything that is cloud computing, that includes: online storage, a recommendation engine, video transcoding, databases, and analytics. So, most of the $1 billion Netflix plans to spend on cloud services will go into Amazon Cloud Services. The AWS bill for Netflix reflects the number of servers it utilizes, over 100,000 server instances, according to AWS back in 2017, before Netflix grew to over 231 million subscribers (Slingerland 2023).

Configuration Management Database (Cmdb) As A Driver

Per Forbes’s publication, the most relevant definition of business transformation is Scott Antony’s Harvard Business Review article, describing the three categories of business transformation shown below (Anthony 2016).

  1. Operational transformation: Doing current things cheaper, faster and/or better. (Example Uber/Airbnb).
  2. Operational model transformation: Doing what you’ve been doing but in a completely new way. (Example Netflix).
  3. Strategic transformation: Fundamentally changing the essence of the organization. (Example Siam Commercial Bank (SCB).

Operational transformation & Operational model transformation

A case in point for operational transformation example would be Airbnb and Uber. Both companies have made it simple for anyone with a mobile device to make travel plans like booking an Uber ride to getting a room using Airbnb app readily available in most cities globally at one’s fingertip as long as you have access to a mobile device or any other device with a browser and connected to the Internet.

The Cloud platforms used by both Airbnb and Uber have similar computer dependency from Servers, Network, firewalls, Storage and applications hosted in the cloud by Google and AWS respectively. In a case study of Airbnb, Nathan its CTO states that “To support demand, the company uses 200 Amazon Elastic Compute Cloud (Amazon EC2) instances for its application, Memcached, and search servers” (Amazon 2010).

On his article published on Cloud Wars, defining the digital first world, Bob Evans shares a first account proof that further illustrates why the CMDB remains a driver in digital transformation based on digital transformation’s dependency on IT Infrastructure as the core of customer service delivery. On Uber’s decision to move the entire operations to Google platform, Google Cloud’s Umesh Vemuri stated that.

“This new partnership greatly expands the scope of the partnership to include hosting Uber’s data platform, some core infrastructure, and Google Security tools. The new partnership represents a philosophical shift and trust in Google to facilitate Uber’s commitment to move out of the data center and entirely to Cloud.  Google is excited to continue to support the modernization of Uber’s global infrastructure by bringing to bear the power of Google’s portfolio across Cloud, Ads and Google Maps Platform in an integrated, strategic approach that will transform Uber’s customer experience and supercharge growth globally.”

 At the center of both Airbnb and Uber’s digital transformation is cloud technologies offered by AWS and Google. From their respective technical operations managing IT service delivery, an ITSM system with an Integrated CMDB will support all aspects of managing outages from both Incident, Change and problem management perspective.

In their AWS blog titled Building a cloud CMDB on AWS for consistent resource configuration in hybrid environments, Sid and Silva clarify that Enterprises have relied on CMDB solutions as part of their ITSM suite to support ITIL processes including change, configuration, and incident management. This further illustrates the importance of CMDB as a driver of digital transformation. For companies that use Google Cloud or AWS Cloud to keep their IT infrastructure stable, and support the various load, functional CMDB that supports the applicable ITSM solution is required.

AWS Config helps customers manage their CIs in the cloud. AWS Config provides a detailed view of the configuration of AWS resources in an AWS account. As shown in Figure 3 below, AWS allows the use of an organization’s existing CMDB (Option 1 below) or a hybrid mode (Option 2 below).

The figure below shows how a major vendor in most digital transformation utilizes the CMDB for all its IT service delivery initiatives. The provisioning of configuration items (CIs) is done with the CMDB as the source of storing records of all IT assets. Option 1 depicts existing CMDB being used with cloud applications and other IT Services without moving the CMDB database to the cloud. While option 2 illustrates a Hybrid CMDB model where in addition to the existing on-premises CMDB, another instance of CMDB is built in the cloud to house all the data about the cloud IT assets.

917754

Figure 2: AWS options for Enterprise CMDB systems.

Strategic Transformation

Research by Accenture stated that “Reinventors realize 10% higher incremental revenue growth, 13% higher cost-reduction improvements and 17% higher balance-sheet improvements.”

In another case study, Siam Commercial Bank (SCB), the third-largest bank in Thailand by asset size, wanted to unlock the value of its data to enhance experiences for consumers, optimize operations and fuel future growth. The first step was shoring up the data lake—migrating the bank’s foundational data repository to Microsoft Azure Cloud, making SCB the first bank in the region to achieve this milestone. Accenture (2023).

By SCB bank moving their data to Microsoft’s Azure Cloud as part of their digital transformation, the CMDB applicability before the migration can be used to identify what needs to be migrated from storage, servers, and database perspective. Additionally post migration, the CMDB becomes key in identifying and managing Azure resources. As observed by an Azure architect, customers struggle to manage their Azure cloud services according to their expectations. Most of these complaints originate from a lack of proper configuration management and missing CMDB for cloud resources, which is a crucial component for infrastructure operations and support. (Matveychuk 2020).

Proposed CMDB Implementation Tool & Techniques

A modern configuration management database (CMDB) can serve as a foundation for digital transformation. It provides valuable data and processes that empower IT and security teams to unlock more value from key processes, including IT configuration management, service management, incident and problem management, decision making, planning, and compliance management (Johnston 2023).

The observation further illustrates the importance of a successful CMDB implementation to support Digital transformation projects. For each project, the stakeholders that are critical in driving digital transformation projects shall include Project sponsor, Software developers, Configuration manager, Project manager, and IT internal auditor.

The proposed tools and techniques are based on the gaps identified by the research question aligned with the survey instruments’ question on KPIs as contained in the study.

  1. 75% of the respondents believed that the completeness of the CMDB is based on required and mandatory fields (75%).
  2. 18% of the respondents believed that the compliance of the CMDB is based on last audit on expected parameters /attributes.
  3. 72% of the respondents believed that the correctness of the CMDB is based on duplicate, orphaned or Stale CI data.

Based on the above findings, the focus is correctness and completeness of the CMDB which will translate to a successful CMDB implementation to drive digital transformation.

Table 1: Proposed CMDB implementation tools and techniques for DT projects.917754

Conclusion

We provide the main categories of digital transformations which include Operational transformation, Operational model transformation, and Strategic transformation. Expanding the relational understanding of how the CMDB is a driver to the various categories simplifies making the case for CMBD implementation as a needed ITSM process for digital transformations.

We further analyze digital transformation examples from Netflix, Uber, Airbnb, and a bank case studies that fit each of the categories mentioned. For the examples discussed, the researchers discovered the cloud platforms adopted as part of their digital transformation which included Google Cloud, AWS Cloud and Microsoft Azure cloud.   

References

  • Ahmad, N., & Shamsudin, Z. M. (2013). Systematic Approach to Successful Implementation of ITIL. Retrieved September 23rd 2020 from ScienceDirect: https://doi.org/10.1016/j.procs.2013.05.032
  • Accenture (2023)Banking digital transformation strategy Retrieved from https://www.accenture.com/us-en/case-studies/artificial-intelligence/siam-commercial-banking-data.
  • Amazon (2010) Airbnb Case Study https://aws.amazon.com/solutions/case-studies/airbnb-case-study.
  • Anthony, S. (2016) What Do You Really Mean by Business “Transformation”? https://hbr.org/2016/02/what-do-you-really-mean-by-business-transformation. Harvard Business Review.
  • Dande, F & Lee, P. (2020) A Study of Configuration Management Database (CMDB) Adoption in It Service Management (ITSM) Implementations Within NJ Community Colleges published Conference proceedings (ISBN: 978-0-9998551-5-7, Published in the USA).
  • Evans, B. (2023) Why Uber Picked Google Cloud: The Inside Story Retrieved from https://accelerationeconomy.com/cloud-wars/why-uber-picked-google-cloud-the-inside-story/
  • IBM (2023). What is digital transformation? Retrieved from https://www.ibm.com/topics/digital-transformation.
  • Johnston, R.(June 2023) Using Your CMDB as a Foundation for Digital Transformation. Retrieved from https://www.device42.com/blog/2023/06/21/using-your-cmdb-as-a-foundation-for-digital-transformation.
  • Kane, G. (2017)‘Digital Transformation’ Is a Misnomer https://sloanreview.mit.edu/article/digital-transformation-is-a-misnomer Published in MITSloan Management Review.
  • Lamarre, E., Chheda, S., Riba, M., Genest, V., & Nizam, A. (2023) The Value of Digital Transformation. https://hbr.org/2023/07/the-value-of-digital-transformation.
  • Matveychuk, A.(2020) Practical aspects of running a CMDB for Azure resources: Fundamentals. https://andrewmatveychuk.com/practical-aspects-of-running-a-cmdb-for-azure-resources-fundamentals/
  • McKinsey & Company (2023) What is digital transformation? https://www.mckinsey.com/featured-insights/mckinsey-explainers/what-is-digital-transformation
  • Netflix (2016) Netflix Case Study https://aws.amazon.com/solutions/case-studies/netflix-case-study/.
  • Salesforce (2023) What Is Digital Transformation? https://www.salesforce.com/products/platform/what-is-digital-transformation/.
  • Scholnick, I. (2021) The Evolution of Digital Transformation. Forbes Magazine. https://www.forbes.com/sites/forbestechcouncil/2021/08/12/the-evolution-of-digital-transformation/?sh=6d27f876fb8e.
  • ServiceNow (2021) ServiceNow Configuration Management Database. https://www.servicenow.com/standard/resource-center/data-sheet/ds-configuration-management.html.
  • Singh, S & Silva, A. (2021) Building a cloud CMDB on AWS for consistent resource configuration in hybrid environments. https://aws.amazon.com/blogs/mt/building-a-cloud-cmdb-on-aws-for-consistent-resource-configuration-in-hybrid-environments/
  • Slingerland, C. (2023) Netflix Architecture: How Much Does Netflix’s AWS Cost? https://www.cloudzero.com/blog/netflix-aws.
  • Thomson, J. (2019, March 1). ITSM vs ITIL: How are they different? Retrieved from APM Digest: https://www.apmdigest.com/itsm-vs-itil.
  • VIRIMA (2023) Azure Discovery for CMDB and Service Mapping retrieved from https://www.virima.com/integrations/virima-azure-discovery-and-service-mapping/
Shares