A Study of Tourists’ Satisfaction in The Context of Textile-Based Tourism Destination

Usep Suhud1, HeryantiUtami2 and Elena Puspita Candra3

1,3Faculty of Economics, Universitas Negeri Jakarta, Indonesia

2Faculty of Social Science, Universitas Negeri Jakarta, Indonesia

Academic Editor: Jyothsna Priyadarsini Kunapareddy

Cite this Article as:

Usep Suhud, HeryantiUtami and Elena Puspita Candra (2021)," A Study of Tourists' Satisfaction in The Context of Textile-Based Tourism Destination", IBIMA Business Review, Vol. 2021 (2021), Article ID 568693, DOI: 10.5171/2021.568693

Copyright © 2021. Usep Suhud, HeryantiUtami and Elena Puspita Candra. Distributed under Creative Commons Attribution 4.0 International CC-BY 4.0

Abstract

This study examines the factors that influence the satisfaction of tourists visiting Trusmi, a centre for batik artisans and traders who has become a tourist village. Three predictors were chosen, including destination image, perceived value, and memorable tourism experience. Participants in this study were selected using the convenient sampling method. In total, 332 participants filled out the questionnaire completely. The data were then processed using exploratory factor analysis, confirmatory factor analysis, and structural equation models. As a result, the destination image had a significant effect on the perceived value. Additionally, the perceived value affected a memorable tourism experience and tourist satisfaction.

Keywords: Batik, Trusmi, destination image, memorable tourism experience, textile-based tourism

Introduction

Traditional textiles are one of the products of indigenous peoples which have become their identity , and sometimes even a national identity (Hani and Das, 2018). In its development, this textile is not just a piece of cloth but has been made into clothing and crafts which has later become another sign of their identity (Sunarya, 2016). However, the issue of traditional textiles is not only related to the identity, design, benefits, and manufacturing process, but also to conservation, market acceptance, and sustainability.

Traditional textiles, as part of tourism, or traditional textile production areas have long been the focus of research. Some studies are interesting because they contain controversy. For example, the Lace market in Nottingham, UK, has generated a heated debate between those who agreed with revitalization and those who agreed with the conservation of the place (Tiesdell, 1995). The case that occurred in Croatia was different. There are several types of linen fabrics that are commonly used to make traditional clothes there. Of the several types, one must choose the one that best suits the climate of the country (Cruickshank, 2011). Several other studies link the role of tourism to traditional textiles. In Spain, old textile factory sites have been conjured up as part of an industrial tourist attraction (Coit, 2001). Furthermore, a study by Cohen (2001) investigated the link between tourism, traditional textiles, and the opinions of traditional textile producers. Meanwhile, Onderwater et al, (2000) explore the factors that influence tourists to buy souvenirs from traditional textiles. In addition, there are several other studies related to textile-based tourism. Suhud et al.  (2018) explore motivations and obstacles for tourists to visit a textile-based tourism destination. Besides, Suhud et all., (2019) study the authenticity of an indigenous element including its textile.

Indonesia is a country with many tribes and indigenous peoples. Almost all of them have their work products related to textiles. Some of them have modified the basic materials, colours, and workmanship techniques. Some others still maintain their authenticity. Some indigenous peoples have succeeded in making their products superior to products from others. Several attempts have been made by the Indonesian government and the craftsmen to make their businesses survive and continue growing. One of the efforts is to make traditional textile manufacturing centres a tourism destination, which has actually been done for a long time.

In general, research on tourism destinations measures the internal and external factors of tourists. Internal factors include demographic, psychographic, attitudes, perceptions, and motivation. Meanwhile, external factors include the quality of services and products, prices, and promotional tools. In this case, the textile-based tourism destination is Trusmi. Trusmi is a village in Cirebon, a district in the province of West Java. This village is famous for being a centre for batik craftsmen and traders. Batik is a traditional textile that has become Indonesia’s identity and has been recognized by the UNESCO in the Representative List of the Intangible Cultural Heritage of Humanity. Trusmi has become a destination village for national tourists who love batik. Therefore, this study aims to examine the factors that influence the satisfaction of tourists who stay in traditional textile-based tourism destinations by including destination image, perceived value, and memorable tourism experience as three predictor variables. Research on tourist behaviour in the context of traditional textile-based tourism is scarce. In general, research on traditional textile-based tourism has not received much attention from tourism scholars.

Literature Review

Destination Image

Destination image is formed from a tourist’s experience of a tourism destination, even if the tourist has never visited it (Kim and Chen, 2016). According to Baloglu and McClreary (1999), the destination image consists of the cognitive, affective, and global elements of a tourist and this is influenced by personal factors and stimulus factors. Personal factors include psychological (values, motivation, and personality) and social factors (age, education, marital status, and others). While the stimulus factors consist of information sources, previous experience, and distribution. The tourist experience is created from the information he or she obtains, whether through other people’s stories, news from the mass media, or social media. Television viewers who regularly watch foreign drama series from a foreign country can have a perception of the image of the country as the tourism destination of the origin of the drama series (Suhud and Willson, 2018).

Some studies examine the impact of the perceived value on the destination image. In contrast, in this current study, the destination image examines the perceived value. A study relating to island tourism is conducted by Cheng and Lu (2013). The scholars predict the influencing factors of the revisit intention. They link destination image of novelty, perceived value, and hedonic value. One of the results they document is that destination image significantly affects perceived value. Lin (2018) measures factors influencing environmentally responsible behaviour. In his study, destination image examines perceived value. As a result, destination image is claimed to have a significant effect on perceived value.

Some of the studies above lead to the following hypothesis.

H1 – Destination image has a significant effect on the perceived value.

Perceived value

Here are two prominent definitions of the perceived value. Woodruff (1997, p. 142) defines perceived value as “a customer’s perceived preference for an evaluation of those product attributes, attribute performances, and consequences arising from use that facilitate (or block) achieving the customer’s goals and purposes in use situations”. Zeithaml (1988, p. 14) defines perceived value as “the consumer’s overall assessment of the utility of a product based on perceptions of what is received and what is given”. These two definitions focus on customers and consumers who perceive the performance of the attributes and elements of a product.  This perception works starting from the product before consumption, during consumption, or after consumption. Customers are different from consumers. Customers are those who buy and consume a product, while consumers are those who only consume the product. The product in these definitions refers to either goods or services. In the tourism industry, products also relate to goods and services.

Sánchez-Fernández and Iniesta-Bonillo (2007) conducted a systematic review of studies on consumer value. According to them, those studies can be divided into two groups: uni-dimensional and multi-dimensional. The uni-dimensional group consists of price-based studies, the means-end theory, and additional research. An example of price-based studies is Monroe’s research stream. Meanwhile, examples of the means-end theory are Zeithaml’s approach, additional research, and the customer value hierarchy. Furthermore, the multi-dimensional group is divided into the customer value hierarchy and utilitarian and hedonic value. The utilitarian and hedonic value consists of the axiology of value theory, Holbrook’s typology of value, and the consumption-value theory. The customer value hierarchy is an intersection of uni-dimensional and multi-dimensional approaches. In the current study, a uni-dimensional approach of the perceived value is used.

Prior studies have included perceived value as one of the variables that can affect visit and revisit intention, memorable tourism experience, trust, loyalty and tourist satisfaction (Moliner et al., 2007; Jin, Lee and Lee, 2015; Suhud, Fatimah and Sha’bani, 2017; Thielemann, Ottenbacher and Harrington, 2018; Nugraha et al., 2019). However, in this current study, perceived value is linked to memorable tourism experience and tourist satisfaction.

Previous studies demonstrate the impact of perceived value on memorable tourism experience. Nugraha et al. (2019) study the intention of tourists to revisit a destination. They link perceived value to memorable tourism experience and revisit intention. Data were collected in seven major cities in Indonesia, including Jakarta, Bandung, Surabaya, Yogyakarta, Malang, Denpasar, and Makassar. They mention that perceived value significantly affects memorable tourism experience. Huang, Zhang, and Quan (2019) explore the impact of perceived value on memorable tourism experience and visit intention in the context of food event tourism. One of the findings they report is that perceived value significantly affects memorable tourism experience.

The following hypothesis is proposed to be tested:

H2 – Perceived value has a significant effect on memorable tourism experience.

In Mauritius, Ramseook-Munhurrun et al.(2015) measure the factors influencing tourist loyalty by involving international tourists. They claim that perceived value significantly affects tourist satisfaction. Jin et al. (2015) employ perceived value to measure visit intention in the context of water park destination. They compare between first time visitors and repeater visitors. As a result, perceived value significantly affects satisfaction in both cases; first timers and repeaters. Furthermore, Rasoolimanesh et al.  (2016) examine the satisfaction of tourists who stay in a community-based home stay in the Lenggong Valley World Heritage Site by employing perceived value. This site is situated in Malaysia. They show a significant impact of perceived value on satisfaction.

The studies discussed above provide the basis to test the following hypothesis.

H3 – perceived value has a significant effect on tourist satisfaction.

Memorable Tourism Experience

Traditional textiles are cultural products of an indigenous community. Tourists visiting a destination that has a traditional textile culture will, at one time or another, experience a certain tourism experience related to that textile, which is unforgettable. Several researchers have linked cultural elements to their memorable tourism experience. For example, Chen and Rahman (2018) state that memorable tourism experience is formed by tourist engagement and cultural contacts. Kim (2010, p. 2) defined memorable tourism experience (MTE) as “a tourism experience remembered and recalled after the event has occurred”. However, researchers are often confused between two terms that are similar but with different concepts and meanings, namely memorable tourism experiences and tourist experiences (Zhang, Wu and Buhalis, 2018). 

Memorable tourism experience has been used to measure destination image, WOM intention, satisfaction, and revisit intention (Song and Kim, 2017; Kim, 2018). In this current study, memorable tourism experience is linked to tourist satisfaction.

Several studies examined the effect of memorable tourism experience on tourist satisfaction. In the study of Song and Kim (2017), memorable tourism experience is employed to assess the memory of the trip and trip satisfaction. They say that memorable tourism experience is one of the important variables to shape tourists’ satisfaction. Furthermore, Zhong, Busser and Baloglu (2017) measure the influencing factors of tourists’ story telling. In this study, a memorable tourism experience consists of seven dimensions including hedonism, novelty, culture, refreshment, meaningful, involvement, and knowledge. One of the findings they mention is that memorable tourism experience significantly influences tourist’s satisfaction.

Based on the above studies, the following hypothesis is formulated.

H4 – Memorable tourism experience has a significant effect on tourist satisfaction.

Tourist Satisfaction

When visiting a destination, a tourist has certain expectations for the attributes he will encounter in a tourism destination (Alegre and Garau, 2010). The attributes of a destination include beach opportunity cost, hospitality, eating and drinking facilities, accommodation facilities, campground facilities, environment, and the extent of commercialization (Pizam, Neumann and Reichel, 1978). However, as times change and tourist behaviour changes, the attributes that tourists expect today may differ. For example, tourists now hope that there will be an easy internet access to post photos of the places they visit on social media.

There are only two resulting possibilities that can be found in relation to tourists who visit a tourism destination: satisfied or dissatisfied (Alegre and Garau, 2010). The causes of contentment and dissatisfaction are the same. Many studies reveal the factors that influence this satisfaction and dissatisfaction, for example, destination image, tour quality, motivation, and perceived value (Lee, Jeon and Kim, 2011; Som and Badarneh, 2011; Zhang, Chen and Li, 2019).

Methods

Sample

This study required participants who had visited Trusmi at least once. For that, data collection was carried out in Trusmi. Participants were selected using a convenience sampling technique. They were asked, one by one, if they were willing to fill out the questionnaire. Once they agreed, a printed questionnaire was given to them to fill out.

Measures

There were four variables included in this current study. All variables were measured using indicators taken from previous studies. Destination image was examined by indicators adapted from Suhud and Willson (2018). Perceived value was measured using indicators adapted from Suhud dan Wibowo (2016). Furthermore, memorable tourism experience was measured using indicators adapted from Kim (2017) and, Prougestaporn and Batra (2018). Lastly, revisit intention was measured using indicators from (Herstanti, Suhud and Wibowo, 2014).

Data Analysis Methods

There were four phases of data processing that were conducted for this study. The data validity test is the first phase to analyse the data. This test uses the Exploratory Factor Analysis (EFA) with SPSS. The indicators that are considered valid are those that have factor loadings of at least 0.4 (Hair et al., 2019). EFA is also done to see the possibility of each variable having a dimension (component). The second phase is to construct reliability. The reliability of a construct is seen from its Cronbach’s alpha value. If the calculated constructs have a minimum value of 0.7, then they will be deemed reliable and can be involved in testing at a later stage (Hair et al., 2019). The third phase is the calculation of the Confirmatory Factor Analysis (CFA) with AMOS software. The CFA helps in trimming down the indicators to truly valid ones that can survive in the hypothesis testing. The fourth phase is the final phase. In this phase, the Structural Equation Model (SEM) is calculated with AMOS software. SEM is intended to test the research model or also known as hypothesis testing. There are four criteria selected to determine whether the model tested has achieved conformity, including probability, CMIN/DF, CFI, and RMSEA. A model is said to be fit if it has a probability value of 0.05 (Schermelleh-Engel, Moosbrugger and Müller, 2003) and a CMIN/DF value of ≤ 2 (Tabachnick, Fidell and Ullman, 2007). Additionally, a fitted model also should have a CFI value of ≥ 0.97 (Hu and Bentler, 1995) and a RMSEA value of ≤ 0.05 (Hu and Bentler, 1999).

Results

Participants

This study attracted 332 participants consisting of 209 females (63%) and 123 males (37%).  Most participants (71.7%) were tourists domiciled in Jakarta. As for the level of education they had completed, 162 participants (48.8%) held undergraduate certificates. Regarding their marital status, 175 participants (52.7%) claimed to be single, and 147 participants (44.3%) claimed to be married. Furthermore, when asked about their employment status, 203 participants (61.1%) said that they had a job, and 105 participants (31.6%) said that they had not worked. Other information obtained from respondents is about the frequency of visiting Trusmi as tourists. Two hundred and twenty-two participants (66.9%) were first-time visitors. Furthermore, 80 participants (24.1%) visited the village twice, and 17 participants (5.1%) visited three times. Meanwhile, the other 13 participants (3.9) visited Trusmi more than three times.

Table 1: Profile of Participants

568693

Data Validation and Reliability Tests

The data validity test on the four variables was conducted using exploratory factor analysis. With this analysis method, the authors proved whether a variable has dimensions or not. Besides, valid indicators were also found with a minimum loading factor of 0.4. From the calculation results, all variables have only one component, which means they have no dimensions. Furthermore, not a single variable had a factor loading of less than 0.4 (Hair et al., 2019).

The next calculation is the reliability test. Destination image had an alpha value of 0.671, and perceived value had an alpha score of 0.746. Next, a memorable tourism experience had an alpha score of 0.734, and consumer satisfaction had a score of 0.787. That way, all variables could be considered reliable.

Table 2: Results of Validity and Reliability Tests

568693

Hypotheses Tests

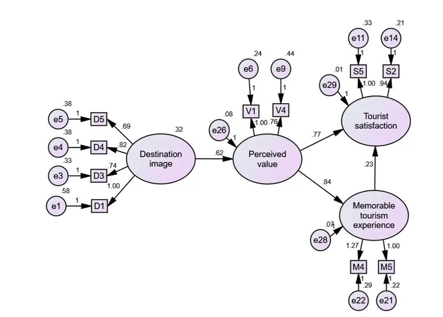
The hypotheses were tested using a structural equation model. The model tested (Fig. 1) had a probability score of 0.59, a CMIN/DF score of 1.426, a CFI score of 0.981, and a RMSEA score of 0.36. These scores have met the criteria. Thus, this model could be said to be fit.

 

 

Fig 1. Structural Model of the Hypotheses Testing

Table 3 shows a summary of the hypotheses testing. The first, second, and third hypotheses had critical ratio (C.R.) scores of 7.092, 7.781, and 3.321, respectively, indicating significances. However, the fourth hypothesis had a C.R. score of 1.126, showing insignificance.

Table 3: Summary of the Hypotheses Testing

568693

Discussion

Destination image affected perceived value as reported by prior studies (Cheng and Lu, 2013; Lin, 2018). Before tourists visit a destination, they generally have expectations for that destination. When they arrive at that destination, the expectations may remain the same, or they may change. Same as the value they perceive. This value can be formed before, during and after a visit to a destination. So, if visiting Trusmi  matches their expectations, and the value they feel is what they perceive, there is no reason for these tourists not to be satisfied with their visit to Trusmi.

Perceived value also measured tourist satisfaction (Huang, Zhang and Quan, 2019; Nugraha et al., 2019). Destination managers, including shop owners and managers, always hope that tourists who visit their places have values ​​that are equivalent to theirs. Inaccurate values ​​between those owned by the destination and those owned by tourists could result in gaps that lead to dissatisfaction. For this reason, destination managers need to formulate segmentation so that visiting tourists could understand if the value carried by the destination is not the same as that of tourists.

Perceived value examined memorable tourism experience (Jin, Lee and Lee, 2015; Ramseook-Munhurrun, Seebaluck and Naidoo, 2015; Rasoolimanesh, Dahalan and Jaafar, 2016). Tourists who visited Trusmi and thought that their visit had a good value would tend to form an unforgettable experience. This experience is formed from what they saw, felt, or heard. Indeed, this experience depended on the conditions of the destinations visited. In Trusmi, tourists saw rows of shops selling textiles and clothing made from batik, which was a good experience for them, mainly because batik is made with a variety of motifs, colours, and materials.

In general, tourists from outside the city visit the Trusmi Batik Complex in groups. There were groups of friends, family, spouses, and co-workers. In addition, not all visitors to this area shop. Some of them only deliver. Furthermore, in this area, there were not many activities that could be done by visitors, except for browsing and buying the merchandise offered. Thus, the experience was very limited for tourists, so the memories created may be minimal. Knowing this reality, textile-based tourism probably is niche tourism. It should be dedicated only for those who love traditional textile, traditional clothes, and shopping of traditional textile and traditional clothes. Those who had no interest in these things would feel bored. Previous research states that memorable tourism experience has a significant effect on revisit intention (Song and Kim, 2017; Zhong, Busser and Baloglu, 2017). However, this evidence was not valid in this study.

Conclusion

This study examined the effect of destination image, perceived value, and memorable tourism experience on tourist satisfaction. Participants are tourists who visit a tourism destination for traditional textiles. As a result, the destination image had a significant effect on the perceived value. Furthermore, the perceived value had a significant impact on tourist satisfaction and memorable tourism experience. Unfortunately, a memorable tourism experience did not have a substantial effect on tourist satisfaction.

This research shows how important it is to create a memorable tourism experience. Memorable tourism experience is considered important because it can have an impact on consumer satisfaction, also on the visit and revisit intention, as well as destination loyalty and word-of-mouth intention. Indeed, stimulating a memorable tourism experience is not an easy job for destination managers. However, they can, at least, pay attention to and improve the factors that can affect a memorable tourism experience.

Some of the drawbacks of this study are recognised. Traditional textile tourism is part of cultural tourism. In general, this type of product is only attractive to tourists with a particular interest, especially in textiles and traditional clothing. For this reason, during participants’ selection, there should be screen questions about who should be involved. For example, those who visit this traditional textile-based destination should be asked whether they visit this destination because of their desire or because they want to see or buy textile products. Thus, it is hoped that future research results will be better than the current one.

Traditional textile-based tourism destinations are found in countries with communities that are thick with textile cultures. Destinations like this can attract tourists who have a special interest in visiting such destinations. Research on the behaviour of tourists visiting such destinations is still limited. For this reason, future studies are expected to explore the same topic in different places.

(adsbygoogle = window.adsbygoogle || []).push({});

References

  • Alegre, J. and Garau, J. (2010) ‘Tourist satisfaction and dissatisfaction’, Annals of tourism research, 37(1), pp. 52–73.
  • Baloglu, S. and McCleary, K. W. (1999) ‘A model of destination image formation’, Annals of tourism research, 26(4), pp. 868–897.
  • Chen, H. and Rahman, I. (2018) ‘Cultural tourism: An analysis of engagement, cultural contact, memorable tourism experience and destination loyalty’, Tourism Management Perspectives, 26, pp. 153–163.
  • Cheng, T.-M. and Lu, C.-C. (2013) ‘Destination image, novelty, hedonics, perceived value, and revisiting behavioral intention for island tourism’, Asia Pacific Journal of Tourism Research, 18(7), pp. 766–783.
  • Cohen, J. H. (2001) ‘Textile, tourism and community development’, Annals of tourism research, 28(2), pp. 378–398.
  • Coit, J. C. L. I. (2001) ‘Heritage tourism and textile “model villages”: The case of River Park, Barcelona, Spain’, Tourism Recreation Research, 26(1), pp. 65–71.
  • Cruickshank, P. (2011) ‘Flax in Croatia: traditional production methods, the use and care of linen in folk costumes and implications for museum conservation’, Textile history, 42(2), pp. 239–260.
  • Hair, J. F. et al. (2019) Multivariate data analysis. 8th edn. Hampshire, UK: Cengage Learning.
  • Hani, U. and Das, A. K. (2018) ‘Traditional Textile motifs of Assam as symbol of Visual identity’, in [2018] Congreso Internacional de Cultura Visual.
  • Herstanti, G., Suhud, U. and Wibowo, S. F. (2014) ‘Three modified models to predict intention of Indonesian tourists to revisit Sydney’, European Journal of Business and Management, 6(25), pp. 2222–2839.
  • Hu, L. and Bentler, P. M. (1995) ‘Structural equation modeling: Concepts, issues, and applications’, in Hoyle, R. H. (ed.) Evaluating model fit. London: Sage, pp. 76–99.
  • Hu, L. and Bentler, P. M. (1999) ‘Cutoff criteria for fit indexes in covariance structure analysis: Conventional criteria versus new alternatives’, Structural equation modeling: A multidisciplinary journal, 6(1), pp. 1–55.
  • Huang, Y., Zhang, Y. and Quan, H. (2019) ‘The relationship among food perceived value, memorable tourism experiences and behaviour intention: the case of the Macao food festival’, International Journal of Tourism Sciences, 19(4), pp. 258–268.
  • Jin, N., Lee, S. and Lee, H. (2015) ‘The effect of experience quality on perceived value, satisfaction, image and behavioral intention of water park patrons: New versus repeat visitors’, International Journal of Tourism Research, 17(1), pp. 82–95.
  • Kim, H. and Chen, J. S. (2016) ‘Destination image formation process: A holistic model’, Journal of Vacation Marketing, 22(2), pp. 154–166.
  • Kim, J.-H. (2010) ‘Determining the factors affecting the memorable nature of travel experiences’, Journal of Travel & Tourism Marketing, 27(8), pp. 780–796.
  • Kim, J.-H. (2018) ‘The impact of memorable tourism experiences on loyalty behaviors: The mediating effects of destination image and satisfaction’, Journal of Travel Research, 57(7), pp. 856–870.
  • Lee, S., Jeon, S. and Kim, D. (2011) ‘The impact of tour quality and tourist satisfaction on tourist loyalty: The case of Chinese tourists in Korea’, Tourism Management, 32(5), pp. 1115–1124.
  • Lin, J. S.-S. (2018) ‘The moderating role of intercultural service encounters in the relationship among tourist’s destination image, perceived value and environmentally responsible behaviors’, American Journal of Tourism Management, 7(1), pp. 1–9.
  • Moliner, M. A. et al. (2007) ‘Relationship quality with a travel agency: The influence of the postpurchase perceived value of a tourism package’, Tourism and Hospitality Research, 7(3–4), pp. 194–211.
  • Nugraha, D. Y. et al. (2019) ‘Smart Tourism Strategy in Increasing the Number of Tourist in Indonesia’, in 1st International Conference on Economics, Business, Entrepreneurship, and Finance (ICEBEF 2018). Atlantis Press.
  • Onderwater, L., Richards, G. and Stam, S. (2000) ‘Why tourists buy textile souvenirs: European evidence’, Tourism Culture & Communication, 2(1), pp. 39–48.
  • Pizam, A., Neumann, Y. and Reichel, A. (1978) ‘Dimentions of tourist satisfaction with a destination area’, Annals of tourism Research, 5(3), pp. 314–322.
  • Ramseook-Munhurrun, P., Seebaluck, V. N. and Naidoo, P. (2015) ‘Examining the structural relationships of destination image, perceived value, tourist satisfaction and loyalty: case of Mauritius’, Procedia-Social and Behavioral Sciences, 175, pp. 252–259.
  • Rasoolimanesh, S. M., Dahalan, N. and Jaafar, M. (2016) ‘Tourists’ perceived value and satisfaction in a community-based homestay in the Lenggong Valley World Heritage Site’, Journal of Hospitality and Tourism Management, 26, pp. 72–81.
  • Sánchez-Fernández, R. and Iniesta-Bonillo, M. Á. (2007) ‘The concept of perceived value: a systematic review of the research’, Marketing theory, 7(4), pp. 427–451.
  • Schermelleh-Engel, K., Moosbrugger, H. and Müller, H. (2003) ‘Evaluating the fit of structural equation models: Tests of significance and descriptive goodness-of-fit measures’, Methods of psychological research online, 8(2), pp. 23–74.
  • Som, A. P. M. and Badarneh, M. B. (2011) ‘Tourist satisfaction and repeat visitation; toward a new comprehensive model’, International Journal of Human and Social Sciences, 6(1).
  • Song, S.-G. and Kim, D.-Y. (2017) ‘How Was Your Trip Experience While You Were Obsessed with Social Media? The Influence of Compulsive Social Media Usage on Trip Experience’, in Information and Communication Technologies in Tourism 2017. Springer, pp. 669–681.
  • Suhud, U. (2019) ‘Is it male or female? Exploring brand association and personification of a textile-based tourism destination’, African Journal of Hospitality, Tourism and Leisure, 8(4), pp. 1–14. Available at: https://www.ajhtl.com/uploads/7/1/6/3/7163688/article_1_vol_8_4__2019_indonesia.pdf.
  • Suhud, U., Fatimah, T. and Sha’bani, N. S. (2017) ‘When sharia hotel is too segmented: Evidence from Indonesia’, in Proceedings of the 29th International Business Information Management Association (IBIMA) Conference – Education Excellence and Innovation Management through Vision 2020: From Regional Development Sustainability to Global Economic Growth.
  • Suhud, U., Maulida, E. and Kusumawardani, D. (2018) ‘Push-pull motivations for, and intrinsic-extrinsic constraints against, traveling to a textile-based tourism destination’, African Journal of Hospitality, Tourism and Leisure, 7(4). Available at: https://www.ajhtl.com/uploads/7/1/6/3/7163688/article_40_vol_7_4__2018.pdf.
  • Suhud, U., Tarma, T. and Maulida, E. (2019) ‘Authenticity of fourth world country tourism: A case of Baduy, Indonesia’, International Journal of Innovation, Creativity and Change, 10(9), pp. 133–153. Available at: https://www.ijicc.net/images/vol10iss9/10910_Suhud_2019_E_R.pdf.
  • Suhud, U. and Willson, G. (2018) ‘The image of India as a travel destination and the attitude of viewers towards Indian TV dramas’, African Journal of Hospitality, Tourism and Leisure, 7(3). Available at: https://ro.ecu.edu.au/cgi/viewcontent.cgi?article=5544&context=ecuworkspost2013.
  • Sunarya, Y. Y. (2016) ‘Identity of Indonesia textile craft: Classic to modern batik’, Institut Teknologi Bandung. DOI, 10.
  • Tabachnick, B. G., Fidell, L. S. and Ullman, J. B. (2007) Using multivariate statistics. Pearson Boston, MA.
  • Thielemann, V. M., Ottenbacher, M. C. and Harrington, R. J. (2018) ‘Antecedents and consequences of perceived customer value in the restaurant industry’, International Hospitality Review.
  • Tiesdell, S. (1995) ‘Tensions between revitalization and conservation: Nottingham’s Lace Market’, Cities, 12(4), pp. 231–241.
  • Woodruff, R. B. (1997) ‘Customer value: the next source for competitive advantage’, Journal of the academy of marketing science, 25(2), p. 139.
  • Zeithaml, V. A. (1988) ‘Consumer perceptions of price, quality, and value: a means-end model and synthesis of evidence’, Journal of marketing, 52(3), pp. 2–22.
  • Zhang, H., Wu, Y. and Buhalis, D. (2018) ‘A model of perceived image, memorable tourism experiences and revisit intention’, Journal of destination marketing & management, 8, pp. 326–336.
  • Zhang, M., Chen, Q. and Li, W. (2019) ‘The Influencing Factors and Mechanism of Tourists’ Revisit Intention in Chinese Tourism Characteristic Towns—Take Gankeng Hakka Town in Shenzhen as an Example’, Journal of Service Science and Management, 12(3), pp. 346–359.
  • Zhong, Y. Y. S., Busser, J. and Baloglu, S. (2017) ‘A model of memorable tourism experience: The effects on satisfaction, affective commitment, and storytelling’, Tourism Analysis, 22(2), pp. 201–217.

 

Shares