The Influence of Gender on the Purchase Intention of Personal Care Products in Generation Z: Survey Research in Lima, Peru

Jean P. FRANCO, Ruth P. CONDORI-VARGAS and Elvis F. P. GOICOCHEA-REYES

Universidad Privada del Norte, Lima, Perú

Cite this Article as:

Jean P. FRANCO, Ruth P. CONDORI-VARGAS and Elvis F. P. GOICOCHEA-REYES (2026)," The Influence of Gender on the Purchase Intention of Personal Care Products in Generation Z: Survey Research in Lima, Peru “, IBIMA Business Review, Vol. 2026 (2026), Article ID 433980, https://doi.org/10.5171/2026.433980

Copyright © 2026. Jean P. FRANCO, Ruth P. CONDORI-VARGAS and Elvis F. P. GOICOCHEA-REYES. Distributed under Creative Commons Attribution 4.0 International CC-BY 4.0

Abstract

The personal care revolution among men and women of Generation Z is a phenomenon that reflects both a search for authenticity and a commitment to diversity and gender equality. Through this, they are redefining consumption and purchase intentions. The existing literature lacks sufficient studies on Generation Z, and there are no studies on the influence of gender on purchase intentions for personal care products in developing countries. This study is based on the theory of perceived value, considering its impact on purchase intentions. It uses a quantitative correlational approach using partial least squares analysis (PLS-SEM) in a sampling framework of Centennial consumers (Generation Z) with a sample of 100 participants. The findings show that gender does influence purchase intentions for personal care products. In the case of women, emotional value influences their purchase intentions. For men, purchase intentions are not influenced by social, functional, or emotional value. This study provides insights for marketing managers and contributes to their decision-making in the personal care sector.

Keywords: Purchase intention, Gender, Centennial, Perceived value theory.

Introduction

Research on the influence of gender on product consumption has increased in the last five years (Karpinska-Krakowiak, 2021; Bansal and Musalko, 2021; Yong and Cheng, 2022; Jain et al, 2023; Teo et al, 2024; Li et al, 2025). Gender differences influence purchasing decisions in brick-and-mortar stores (Li et al, 2025). In addition, gender differences influence purchasing intentions in e-commerce (Peng et al, 2024).

Gender influences purchase intent (Oltaf, 2025). One of the fastest-growing and most relevant industries in the global market is the personal care industry (Orus, 2024). Asia and North America are the largest markets for personal care products (Berg et al., 2023). Furthermore, they are expected to be the fastest growing markets over the next two years. In the case of the Latin American market, growth of 5% is forecast for 2027. Consumer research on personal care products in this market is limited or non-existent.

Peru has maintained a stable economy over the last three decades, which has led to sustained economic development (Olmo, 2022). This makes it a favorable environment for studying consumers of emotionally driven products such as personal care and beauty products (Forbes, 2024). The cosmetics industry in Peru is experiencing steady and promising growth. This sector is projected to grow by 7%, driven by a variety of categories such as facial care, fragrances, makeup, personal hygiene, body care, and hair care (La Camara, 2023). This industry is present in the daily lives of millions of people, serving as a means of expression for entire generations (Aizenberg, 2019).

Generation influences consumer behavior (Bianchi et al., 2024). Generations enter the consumer market when their members increase their purchasing power, as is the case with Generation Z, also known as Centennials. It is necessary to understand the influences on this generation’s purchasing intentions (Flecha-Ortiz et al., 2023). Generation Z is made up of young people born between the second half of the 1990s and the early 2000s. This generation shows notable changes compared to others, especially in their personal consumption habits, as they link these to technology and the environment (Gonzales, 2022). The digital world into which these young people were born influences their behavior, attitudes, lifestyles, and identity. Young people use their bodies and image as a space for experimentation, personal expression, and reaffirmation of their own identity (Aizenberg, 2019). The personal care revolution among Generation Z men and women is a phenomenon that reflects both a search for authenticity and a commitment to diversity, gender equality, and self-expression. It is vital to recognize that this generation is not only redefining the norms of personal care, but also having a significant impact on the consumer industry as a whole.

As this generation becomes an increasingly influential market segment, we need to understand their preferences, motivations, and purchasing expectations. Generation Z youth have their own characteristics, such as better education, greater use of social media, ease in forming online relationships, and suffering from greater stress and loneliness. This makes it important to understand the attributes and behaviors of this generation in order to develop products and services that satisfy them (Doiret, 2024).

Consequently, there is a need to understand how gender differences influence purchase intent in Generation Z (Zhu et al., 2023). This will be developed in relation to the personal care industry.

Research Question

Problem formulation: What is the influence of gender on Generation Z consumers’ purchase intention for personal care products?

General objective: To determine the influence of gender on Generation Z consumers’ purchase intention for personal care products.

General hypothesis: Gender influences Generation Z consumers’ purchase intention for personal care products.

This study is conducted to analyze the influence of gender on purchase intention for personal care products, taking a sample of men and women belonging to Generation Z, using the PLS-SEM quantitative analysis technique.

Previous Research

Considering previous research on gender and purchase intention, a study conducted in China analyzed the impact of visual complexity in live broadcasts on consumers’ purchase intention, considering the role of emotion and gender differences. It was found that this relationship is moderated by gender, as women react more sensitively (Tong et al., 2022). Another study examined the influence of gender on purchase intention for unknown brands compared to well-known brands. It was found that women showed a higher inclination to purchase unknown brands than men, placing their trust in novel products (Karpinska-Krakowiak, 2021).

On the other hand, in Malaysia, consumers were analyzed to discover what factors affect the choice to continue purchasing local food through home delivery apps. It was found that men and women do not place the same importance on purchasing a product, as women emphasize excellence in customer service, while men place more importance on price (Teo et al., 2024). An additional study examined the effects of streamers in encouraging purchase intent and the differences between men and women. It found that women connect better when the streamer is enthusiastic and expressive, and men connect with aspects of functionality, price, and quality of the products promoted by streamers (Peng et al., 2022).

Literature Review

Gender and perceptions of personal care

Gender is a set of social relations and practices that integrate reproductive distinctions between bodies in social processes (Raewyn and Pearse, 2009). Gender is the social construction of inequalities marked in the biological divisions of human bodies, which delimits power relations between social entities (Quijada, 2021). Gender roles are those activities that, according to “expectations,” a man or woman should perform. Gender stereotypes are common social beliefs about the personality traits and behavioral characteristics of social groups (Boiche et al., 2014) that emphasize that men and women are different (Eagly & Steffen, 1984).

The gender variable has an indirect effect on the perception of physical self-concept according to motor competence and physical attractiveness, through health care factors (Delgado et al., 2017). This effect is reflected in the results, which show that seven out of ten women and girls say they have little confidence in their bodies and are anxious about their appearance, and nine out of ten women strive to have a healthy body by worshipping thinness (Magnus, Kowalski & McHugh, 2010). In the case of men, there is body dissatisfaction among the male population, where muscle composition and body weight are underestimated, leading to the use of steroids or dietary supplements (Frederick et al., 2007).

In both scenarios, gender influences perceptions of physical and personal care, as women associate a healthy body with thinness and men associate it with muscle composition.

Gender Differences and Purchase Intent

The relationship between the variables of gender, power, influence, and status has revealed that disparities in power and influence between men and women can lead to conflicts in gender relations. These disparities can generate feelings of dislike and hostility between gender groups, as well as promote hostile ideologies when making a purchase (Brauer & Bourhis, 2006). Specifically, gender stereotypes are preconceived and generalized ideas about the differences between the sexes. These stereotypes are often linked to roles, personality traits, and behaviors that are considered typical of men and women (Alcañiz, 2008). Other research indicates that there is an equally important connection between the desire to purchase products and the tendency to act impulsively when making actual purchases (Rook & Fisher, 1995).

Gender differences in consumer behavior are due to factors such as perception, attitudes, motivation, preferences, perceived risk, and satisfaction. Men and women exhibit distinct psychological and sociocultural behavioral traits, influencing how they make purchasing decisions. For example, women tend to be more influenced by their environment and spend time researching products, while men are more pragmatic in their purchases.

Attitudes toward consumption are personal evaluations of the act of purchasing, which include what we think about the product, our willingness to act accordingly, and the emotions related to the purchasing process. Consumption attitudes are usually divided into three parts: cognition (beliefs and thoughts about the product), the behavioral component (action consistent with the attitude), and the affective component (emotions related to the object of purchase and the purchasing process) (Rivera et al., 2022). For example, the following research explains that there are gender differences in impulse buying that manifest themselves in product choice and propensity to make impulse purchases, especially in the purpose of the purchase (Morey & Dittman, 1995). According to their findings, men tend to purchase products with the aim of owning them, while women experience shopping as something emotionally significant, a more elaborate and sophisticated experience. Gender has a strong influence on consumers’ cognitive thinking, emotions, and purchasing behavior.

Perceived Value Theory

To assess the purchase intention of young Generation Z consumers, we will use perceived value theory, which establishes that there are intrinsic and extrinsic values that influence consumer purchasing behavior (Singh et al., 2021). Perceived value is classified into functional, social, emotional, conditional, and epistemic value (Sheth, Newman & Gross, 1991). Subsequently, a measurement scale is established that only considers social, emotional, and functional value, as these best explain overall value (Yu & Lee, 2019).

Methodology

The objective of this research is to evaluate the relationship between the variables of gender and purchase intention to see if the female gender has the same influence as the male gender on the purchase of personal care products among centennial consumers. To achieve these objectives, a quantitative correlational analysis is used. The method used is the Partial Least Squares (PLS) Structural Equation Modeling (SEM) with a multi-group analysis. PLS-SEM is a suitable technique for theoretical cause-and-effect models (Hair et al., 2019).

In terms of the population and sample, this study uses probabilistic sampling from a population of 1.353 million centennials in Lima (CPI, 2022). However, the inverse square root method is used for sample calculation because it is a conservative method in PLS-SEM, thus considering the dependence on the path coefficient (Kock & Hadaya, 2018). This implies working with small sample sizes, but taking care to ensure the validity and significance of the research. To this end, a significance level of 5% and a minimum path coefficient of between 0.31 and 0.40 are considered, thus giving a recommended sample size of 39, which would vary if we considered a lower path coefficient, these parameters being the recommended ones (Hair et al., 2021). For the present research, a coefficient of 0.31 is considered, and applying the inverse square root method, a sample number of 64.3 is obtained, which results in a minimum sample size of 65.

Due to the use of PLS-SEM with the predictive causal approach, this research manages to overcome the dichotomy of academic research and the implications of managerial prediction (Kock & Hadaya, 2018). The use of the aforementioned methodology allows for accurate verification of validity and reliability, considering that the sample consists of 100 participants (Hair, Ringle & Sarstedt, 2011). Subsequently, the research model is analyzed to understand its reliability, discriminant validity, and convergent validity.

Measures

A questionnaire was developed that begins by explaining the definition of personal care products. The structure is divided into two parts, the first of which is used to collect demographic data and the second for questions related to the variables of purchase intention, functional value, emotional value, and social value.

The variables are adapted from previously developed scales for consumer perceived value (Sweeney & Soutar, 2001). A five-point Likert scale is used, ranging from 1 (strongly disagree) to 5 (strongly agree), to measure responses.

Data Collection

The method used for data collection was online surveys using Google Forms. Data collection took place over a period of 15 days during October 2023. Lima, the capital of Peru, was chosen as the sample due to its status as the country’s economic hub with a growing market for personal care products for men and women. Participants were recruited through the authors’ professional, personal, and work networks. They were asked to complete the online survey, which they did voluntarily and with their informed consent. The study consisted of 100 valid responses.

Respondent Demographics

The respondent profile is composed of 66.3% women and 33.7% men. Ages range from 15 to 30, with 75.8% of respondents between the ages of 18 and 25. In addition, 17.9% are between 15 and 17 years old, and an additional 6.3% are between 26 and 30 years old. This means that 93.7% of the sample is Generation Z. The demographic sample is composed of young people with higher education, which could represent a limitation or a possible bias.

Results

To maintain reliability and validity criteria, questions EV_2, FV_1, and PI_1 have been removed from the analysis. This decision was made after performing the cross-loading analysis, obtaining the results shown in Table 1.

The structural model provides Cronbach’s alpha values greater than 0.6, which implies internal consistency and confirms its reliability (Basbeth, Razik & Ibrahim, 2018; Hair et al., 2019). As can be seen in Table 1, the average extracted variance (AVE) is greater than 0.7, thus fulfilling the convergent validity of the model.

Table 1: Cross Loads

The factor loadings are analyzed and verified that they are all greater than 0.5, thus confirming the discriminant validity. In addition, the Fronell-Larcker criterion is analyzed, obtaining that the values comply with the criterion as shown in Table 2.

Table 2: FORNELL-LARCKER criterion

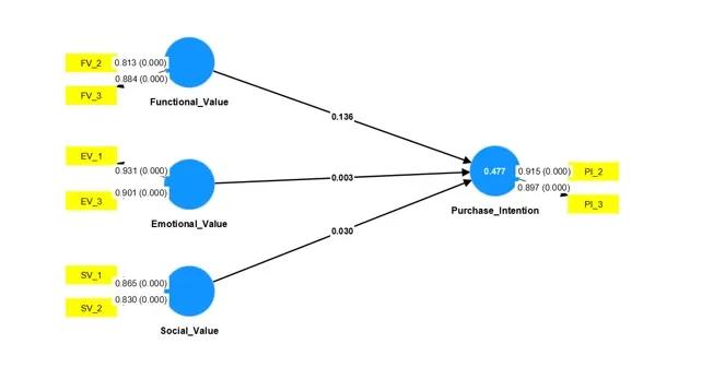
A multigroup analysis was performed to test the effect of gender on the relationship between purchase intention and personal care products. One group consisted of women and the other of men. The model, including both men and women, is shown in Figure 1, where it can be seen that there is a significant effect of the emotional value variable (0.003) on purchase intention. This allows for an R2 of 0.477, which explains 47.7% of the purchase intention variable for personal care products. Functional value and social value do not have a significant effect. Finally, it can be seen that the constructs selected for each variable are reliable (0.000).

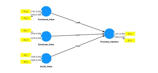
Fig. 1 Purchase Intention in the Women’s and Men’s Groups

When the analysis is applied to the group of women (see Figure 2), it is found that it is the emotional value variable (0.017) that influences purchase intention. However, functional value and social value do not have a significant effect (p-value > 0.05), so their influence cannot be confirmed. The constructs in this case meet the confidence level (p-value = 0.000), indicating that their dimensions are correctly established.

Fig. 2 Purchase Intention in the Women’s Group.

On the other hand, for the men’s group, it cannot be stated that any of the variables have a significant effect on purchase intention (p-value > 0.05). All constructs meet the confidence level. See Figure 3.

Fig. 3 Purchase Intention in the Men’s Group.

The results show that there is a difference between men and women with regard to the purchase intention of personal care products.

Specific objective 1

Determine the influence of gender on the relationship between functional value and purchase intention among Generation Z consumers for personal care products.

As can be seen in Figure 1, functional value does not have a significant influence (0.136 > 0.05) on purchase intention when we consider the entire sample, including both genders, men and women. The same occurs when considering only the female sample (0.248 > 0.05), as shown in Figure 2. Finally, when considering the male sample alone, the same occurs (0.406 > 0.05), as shown in Figure 3.

Specific objective 2

Determine the influence of gender on the relationship between emotional value and purchase intention among Generation Z consumers for personal care products.

Regarding the influence of emotional value on purchase intention for personal care products, there is a significant influence (0.03 < 0.05), as shown in Figure 1. It should be noted that this is considering both samples, men and women. In the case of the female sample, it was found that emotional value has an influence on purchase intention (0.017<0.05). However, for the male group, emotional value does not influence the purchase intention of personal care products (0.136>0.05).

Specific objective 3

Determine the influence of gender on the relationship between social value and the purchase intention of Generation Z consumers for personal care products.

Regarding the influence of social value on the purchase intention of personal care products, no significant influence relationship can be established (0.03>0.05). This applies to the general group of both genders.

Discussion and Conclusions

Discussion

In this research, a general hypothesis and three specific hypotheses have been proposed. These hypotheses seek to explain: What is the influence of gender on Generation Z consumers’ purchase intention for personal care products? To solve this problem, quantitative research was conducted on a sample of 100 respondents between the ages of 15 and 30, both men and women. In addition, based on perceived value theory, there are three variables that influence purchase intention. These are: functional value, emotional value, and social value. It is in these relationships that the difference between male and female respondents is analyzed. Finally, after processing the results, the findings that respond to the initial hypotheses can be discussed.

For the general hypothesis: Gender influences Generation Z consumers’ intention to purchase personal care products. It has been proven that gender is a variable that influences Generation Z’s intention to purchase personal care products. Given that purchase intention is influenced by the preceding variables (functional value, social value, emotional value) in personal care products. However, for men, these variables have no effect on purchase intention for personal care products. This reinforces the aforementioned background information.

For specific hypothesis 1: Gender influences the relationship between functional value and purchase intention among Generation Z consumers for personal care products. It can be seen that there is no influence, as in both samples the effect on the relationship between these variables is not significant. In men (0.406>0.05) and in women (0.248>0.05). This broadens our knowledge about functional value, as it does not appear to influence purchase intention.

For specific hypothesis 2: Gender influences the relationship between emotional value and purchase intention among Generation Z consumers of personal care products. A significant influence is found. For the sample of women, emotional value directly influences the purchase intention of personal care products (0.017<0.05). This implies that women intend to purchase personal care products because of the emotional value they see in that product. However, for men, the emotional value variable has no significant influence on purchase intention.

For specific hypothesis 3: Gender influences the relationship between social value and Generation Z consumers’ intention to purchase personal care products. It was found that, for women, social value is not a variable that significantly influences the intention to purchase personal care products (0.072>0.05). In the case of men, the social value variable does not influence the purchase intention of personal care products (0.190>0.05).

In this sense, research shows that the variables emotional value and social value are variables that influence the purchase intention of personal care products. However, when gender comes into play, it is found that, for women, the emotional value variable is the one that influences purchase intention. In the case of the other variables, functional value and social value, there is no significant influence. In the case of men, this research finds that the variables functional value, emotional value, and social value do not have a significant influence on the intention to purchase personal care products.

Conclusions

The conclusions are established in response to the general and specific objectives explained above.

Regarding the general objective, it is determined that gender has a significant influence on the purchase intention of personal care products for consumers of the centennial generation. In this sense, for centennial women, the variables of functional, emotional, and social value influence their purchase intention. However, for centennial men, these variables do not significantly influence the purchase intention of personal care products. Determining other influencing variables will be the subject of future research.

Regarding specific objective 1, it is determined that gender does not significantly influence the relationship between functional value and the intention to purchase personal care products. Given that for both women and men, this variable does not influence their intention to purchase personal care products.

Regarding specific objective 2, it is determined that gender does significantly influence the relationship between emotional value and the intention to purchase personal care products. In this case, for women, purchase intention is influenced by the emotional value they perceive when buying personal care products. In the case of men, emotional value does not influence their intention to purchase personal care products.

Finally, for specific objective 3, it is determined that gender does not significantly influence the relationship between social value and the intention to purchase personal care products. For centennial women and men, there is no influence of the social value that a personal care product could represent on their intention to purchase.

Finally, it can be concluded that the instrument used meets the criteria of reliability and validity; however, the scale could be adjusted and adapted to the type of sector in question, for future research that delves deeper into the unit of measurement established in this study.

Theoretical implications

An analysis of perceived value theory was developed and applied to a centennial population sample in a developing country, which contributes to the theoretical basis by testing the theoretical model on unstudied samples. In addition, it exposes the theoretical framework of value to an unresearched industry such as personal care products.

The research explores the dimensions of purchase intention, such as social value, functional value, and emotional value for two population groups. This analysis shows that functional value does not influence the purchase decision for personal care products. Furthermore, emotional value is what influences the purchase intention of personal care products for women. However, in the case of men, no social, emotional, or functional value is assigned to the intention to purchase personal care products. This requires adding other variables to the construction of purchase intention. These could be those proposed by Sheth et al. (1991), adding conditional and epistemic value to social, emotional, and functional value.

Practical implications

This contributes to managerial decision-making in the commercial and marketing functions. It proves that personal care products do represent a value beyond the functional for women. Personal care products incorporate an emotional aspect that allows centennial women to feel good beyond belonging to a group or the function that the product performs.

On the men’s side, the study shows that the male centennial audience does not yet perceive value in personal care products. In other words, there is no social, emotional, or functional value in the purchase intention of these products. However, this may imply delving deeper into the variables preceding purchase intention until the triggers for the purchase intention of personal care products for male centennials are found. This allows us to establish possible avenues for future research.

Limitations and future research

More research is needed on the Centennial generation. One of the limitations of the research was the time frame for data collection. Conducting longitudinal research would improve the understanding and analysis of the Centennial consumer. On the other hand, this research did not achieve a gender-balanced sample, which was a limitation. It is recommended that an equal percentage be maintained for both genders. Finally, a third limitation was the sample size due to the responses obtained in the aforementioned time frame.

Future research should delve deeper into the analysis of Centennial consumers of other types of products. In addition, other variables that predict purchase intent could be analyzed. On the other hand, other types of theories on purchase intent or different theoretical frameworks could be applied. Furthermore, it would be of particular interest to conduct longitudinal research on Centennial consumers. Finally, other types of audiences could be explored to better understand the consumption of personal care products.

References

  • Aizenberg, L. (2019) La publicidad del cuidado personal: Caso de la publicidad deportiva y cosmética, una mirada hacia la feminidad y masculinidad.
  • Alcañiz, M. (2008), ‘Las políticas de conciliación entre el ámbito laboral y el familiar. ¿Cambio o continuidad en el sistema de género?’, Ex aequo. Revista da Associação Portuguesa de Estudos sobre as Mulheres, (18).
  • Bansal, G. and Muzatko, S. (2021) ‘Shipping and return shipping prices and online purchase intentions: The role of gender and product price category,’ International Journal of Business, vol. 26 (3), pp. 53–71.
  • Basbeth, F., Razik, M. A. B. and Ibrahim, M. A. H. (2018) PLS-SEM. A step by step guide, iPRO Publication, Kuala Lumpur, Malaysia.
  • Berg, A., Hudson, S. and Klitsch Weaver, K. (2023), ‘El mercado de la belleza en 2023: Un informe especial sobre el estado de la moda,’ McKinsey & Company. [Online], [Retrieved July 20, 2024], Available: https://www.mckinsey.com/featured-insights/destacados/el-mercado-de-la-belleza-en-2023-un-informe-especial-sobre-el-estado-de-la-moda/es
  • Bianchi, C., Hofer, K. M. and Saleh, M. A. (2024) ‘Purchase intention of brands with corporate social responsibility among generations Y and Z consumers in Chile,’ Corporate Social Responsibility and Environmental Management, vol. 31 (6), pp. 6246–6259.
  • Boiché, J., Plaza, M., Chalabaev, A., Guillet-Descas, E. and Sarrazin, P. (2014) ‘Social antecedents and consequences of gender-sport stereotypes during adolescence,’ Psychology of Women Quarterly, vol. 38 (2), pp. 259–274.
  • Brauer, M. and Bourhis, R. Y. (2006) ‘Social power,’ European Journal of Social Psychology, vol. 36 (4), pp. 601–616.
  • CPI Research (2022) ‘Perú población,’ CPI. [Online], [Retrieved July 20, 2024], Available: https://cpi.pe/images/upload/paginaweb/archivo/23/poblacion%202022.pdf
  • Delgado, J. C. G., Pinto, N. S., Ornelas, J. R. B., Gurrola, O. C. and Enríquez, M. D. C. Z. (2017) ‘Autoconcepto físico, género y cuidado de la salud en universitarios mexicanos,’ Revista de Psicología del Deporte, vol. 26 (2), pp. 51–59.
  • Doiret, M. (2024) ‘Reporte de generaciones de IPSOS 2024,’ IPSOS. [Online], [Retrieved July 26, 2025], Available: https://www.ipsos.com/sites/default/files/ct/news/documents/2024-05/REPORTE%20DE%20GENERACIONES%20DE%20IPSOS%202024.pdf
  • Eagly, A. H. and Steffen, V. J. (1984) ‘Gender stereotypes stem from the distribution of women and men into social roles,’ Journal of Personality and Social Psychology, vol. 46 (4), pp. . 735–754
  • Flecha-Ortiz, J. A., Feliberty-Lugo, V., Santos-Corrada, M., Lopez, E. and Dones, V. (2023) ‘Hedonic and utilitarian gratifications to the use of TikTok by Generation Z and the parasocial relationships with influencers as a mediating force to purchase intention,’ Journal of Interactive Advertising, vol. 23 (2), pp. 114–127.
  • (2024, February 28). Productos de skincare impulsan el sector cosméticos e higiene personal en Perú: venderán más de S/9.300 millones este año. [Online]. Forbes Perú. [Retrieved July 20, 2024]. Available: https://forbes.pe/negocios/2024-02-28/productos-de-skincare-impulsan-el-sector-cosmeticos-e-higiene-personal-en-peru-venderan-mas-de-s-9-300-millones-este-ano
  • Frederick, D. A., Forbes, G. B., Grigorian, K. E. and Jarcho, J. M. (2007) The UCLA Body Project I: Gender and ethnic differences in self-objectification and body satisfaction among 2,206 undergraduates, Sex Roles, vol. 57, pp. 317–327.
  • González, M. (2022). El fenómeno TikTok: La generación Z y la beauty industry. [Online]. Universidad (Madrid). [Accessed July 20, 2024]. Available: https://repositorio.comillas.edu/xmlui/bitstream/handle/11531/56415/TFG-Gonzalez%20Robles%2C%20Malena.pdf?sequence=2
  • Hair Jr, J. F., Hult, G. T. M., Ringle, C., Sarstedt, M., Castillo Apraiz, J., Cepeda Carrión, G. A. and Roldán, J. L. (2019) Manual de partial least squares structural equation modeling (PLS-SEM), OmniaScience.
  • Hair Jr, J. F., Hult, G. T. M., Ringle, C. M., Sarstedt, M., Danks, N. P. and Ray, S. (2021) Partial least squares structural equation modeling (PLS-SEM) using R: A workbook, Springer Nature, p. 197.
  • Hair, J. F., Ringle, C. M. and Sarstedt, M. (2011) ‘PLS-SEM: Indeed a silver bullet,’ Journal of Marketing Theory and Practice, vol. 19 (2), pp. 139–152.
  • Jain, V.K., Gupta, A., Verma, H. and Anand, V.P. (2023), ‘Embracing green consumerism: revisiting the antecedents of green purchase intention for millennials and moderating role of income and gender, International Journal of Sustainable Agricultural Management and Informatics, 9(3), 213–231.
  • Karpinska-Krakowiak, M. (2021), ‘Women are more likely to buy unknown brands than men: The effects of gender and known versus unknown brands on purchase intentions, Journal of Retailing and Consumer Services, 58(January).
  • Kock, N. and Hadaya, P. (2018) ‘Minimum sample size estimation in PLS‐SEM: The inverse square root and gamma‐exponential methods,’ Information Systems Journal, vol. 28 (1), pp. 227–261.
  • La Cámara. Gremio de Cosmética e Higiene Personal. (2023), ‘Cosméticos e Higiene moverá más de S/ 4 500 millones en segundo semestre, La Cámara, pp. 20–29. [Online], [Retrieved July 26, 2025], Available: https://lacamara.pe/cosmeticos-e-higiene-movera-mas-de-s-4-500-millones-en-segundo-semestre/
  • Li, X., Wang, Q., Yao, X., Yan, X. and Li, R. (2025), ‘How do influencers’ impression management tactics affect purchase intention in live commerce? – Trust transfer and gender differences, Information & Management, 63(2), March.
  • Magnus, C.M., Kowalski, K.C. and McHugh, T.L.F. (2010), ‘The role of self-compassion in women’s self-determined motives to exercise and exercise-related outcomes, Self and Identity, 9(4), 363–382.
  • Morey, R.C. and Dittman, D.A. (1995), ‘Evaluating a hotel GM’s performance: A case study in benchmarking,’ Cornell Hotel and Restaurant Administration Quarterly, 36(5), 30–35.
  • Olfat, M. (2025), ‘Consumers’ green attitudes and their green purchase intentions: the mediating role of consumer-green product congruence and a comparison between genders, Corporate Communications: An International Journal, January.
  • Olmo, G. D. (2022). 3 razones por las que la economía de Perú sigue creciendo pese a las constantes crisis políticas en el país. [Online]. BBC Mundo. [Accessed July 20, 2024]. Available: https://www.bbc.com/mundo/noticias-america-latina-63630153
  • Orus, A. (2024), ‘Cosmética y cuidado personal en el mundo – Datos estadísticos,’ Statista. [Online], [Retrieved July 26, 2025], Available: https://es.statista.com/temas/9391/cosmetica-y-cuidado-personal-en-el-mundo/#topicOverview
  • Peng, L., Zhang, N. and Huang, L. (2024), ‘How the source dynamism of streamers affects purchase intention in live streaming e-commerce: Considering the moderating effect of Chinese consumers gender, Journal of Retailing and Consumer Services, 88(November).
  • Quijada, N. (2021), ‘La publicidad del cuidado personal: Caso de la publicidad deportiva y cosmética, una mirada hacia la feminidad y masculinidad.’
  • Raewyn, C. and Pearse, R. (2009), Gender in world perspective, 4th ed., Cambridge, UK: Polity Press.
  • Rivera, S.I.G. and Ibarra, D.M.T. (2022), ‘Efectos del género en la decisión de compra en línea, Revista Compás Empresarial, 13(34), 6–27.
  • Rook, D.W. and Fisher, R.J. (1995), Normative influences on impulsive buying behavior, Journal of Consumer Research, 22(3), 305–313.
  • Sheth, J.N., Newman, B.I. and Gross, B.L. (1991), ‘Why we buy what we buy: A theory of consumption values,’ *Journal of Business Research, 22(2), 159–170.
  • Singh, S., Singh, N., Kalinić, Z. and Liébana-Cabanillas, F.J. (2021), ‘Assessing determinants influencing continued use of live streaming services: An extended perceived value theory of streaming addiction, Expert Systems with Applications, 168, 114241.
  • Sweeney, J.C. and Soutar, G.N. (2001), ‘Consumer perceived value: The development of a multiple item scale, Journal of Retailing, 77(2), 203–220.
  • Teo, S.C., Liew, T.W. and Lim, H.Y. (2024), ‘Factors influencing consumers’ continuance purchase intention of local food via online food delivery services: the moderating role of gender,’ Cogent Business & Management, 11(1), February.
  • Tong, X., Chen, Y., Zhou, S. and Yang, S. (2022), ‘How background visual complexity influences purchase intention in live streaming: The mediating role of emotion and the moderating role of gender, Journal of Retailing and Consumer Services, 67(July).
  • Yu, S. and Lee, J. (2019), ‘The effects of consumers’ perceived values on intention to purchase upcycled products,’ Sustainability, 11(4).
  • Zhu, B., Xu, P. and Wang, K. (2023), A Multi-group Analysis of Gender Difference in Consumer Buying Intention of Agricultural Products via Live Streaming, Research on World Agricultural Economy, 4(1), 25–35.
Shares