Exploring the RASCI Matrix as a Mechanism for Improving Team Efficiency in Business Marketing and Communication: A Qualitative Research Method

Ioseb Gabelaia

Kauno Kolegija Higher Education Institution, Kaunas, Lithuania

Cite this Article as:

Ioseb Gabelaia (2026)," Exploring the RASCI Matrix as a Mechanism for Improving Team Efficiency in Business Marketing and Communication: A Qualitative Research Method “, IBIMA Business Review, Vol. 2026 (2026), Article ID 467451, https://doi.org/10.5171/2026.467451

Copyright © 2026. Ioseb Gabelaia. Distributed under Creative Commons Attribution 4.0 International CC-BY 4.0

Abstract

There is limited research on RASCI matrix and its theoretical and practical value in the today’s business marketing environment. This research explored the role and tasks of the RASCI matrix in improving team efficiency, accountability, business marketing, and communication within SMEs. It is essential to have the robust and structured communication as well as clearly defined roles in SMEs. The author conducted qualitative research with semi-structured interviews with three high profile representatives from two SMEs. This allowed extracting insights and demonstrating a practical application and effectiveness of the RASCI matrix in real-world business environments. The results revealed trends and challenges in SME management, especially around transparent communication and streamlined decision-making processes. Likewise, semi-structured interviews showed the impact of RASCI on business marketing, communication and team dynamics. Interviewees showed levels of improvement in team efficiency and accountability. Besides, they reported signs of resistance while implementing RASCI. The results offer SME management actionable insights for improving team efficiency and accountability through structured role allocation and communication. The author presents a framework for implementing a RASCI Matrix.

Keywords: Marketing, RASCI Matrix, Marketing Intelligence, Communication, Management. 

Introduction

In today’s fast-evolving business ecosystem, SMEs face distinctive challenges that demand agile, transparent, and efficient management practices to stay competitive and drive business growth. SMEs function with limited resources and usually have small teams with many tasks to perform. Thus, it becomes important to have explicit role distributions, task delegation, and communication frameworks that minimize ambiguity and maximize accountability (Saager et al., 2024).

The RASCI matrix, an instrument that outlines team roles and responsibilities such as Responsible, Accountable, Support, Consulted, and Informed, suggests a structured process for role definition, decision-making processes, and communication strategies potentially impacting overall SME performance as a whole unit (O’Connor & Mock, 2020; Lee et al., 2021).

This research article explores the practical application and impact of the RASCI matrix on team efficiency, accountability, marketing and corporate communication within SMEs. The author used a qualitative approach that combines a systematic literature review with in-depth interviews of three top managers from two SMEs. Two SMEs were: (a) EcoPulse – marketing agency and (b) EchoStrive – IT solutions. Through this method, the author aimed to close the gap between theoretical models of role assignment and real-world practices by exploring the adaptability and effectiveness of the RASCI matrix in improving marketing and corporate communication and simplifying decision-making processes.

The literature review explores recent trends and challenges SMEs face, particularly in role transparency, structured communication, and efficient decision-making (Cornelissen, 2023; Van Riel & Fombrun, 2007). Furthermore, in-depth interviews with key managers offer insights into the ways the RASCI matrix influences team dynamics, accountability, and transparency in decision-making. This study emphasizes the RASCI matrix’s flexibility and demonstrates its potential to stimulate sustainable managerial practices within smaller business contexts.

The results contribute to the existing knowledge of marketing management mechanisms, offering valuable insights into how structured role distribution frameworks can improve team performance, accountability, and communication. This study demonstrates the practical importance of managers and leaders embracing the RASCI matrix to overcome everyday challenges in role definition, marketing management and corporate communication, simplifying an organization performance. Moreover, this study suggests developing and implementing customized RASCI matrices tailored to organizational structures and communication needs.

Literature Review

Framework and Theoretical Basis of the RASCI Matrix

Today, RASCI has been instrumental in enhancing team efficiency in a rapidly developing corporate landscape, mainly when teams usually operate in cross-functional settings (Smith et al., 2005; Lee et al., 2021). The RACI matrix was first formed in the 1950s by the Canadian consulting firm Leethan, Simpson, Ltd. It was initially called the “Decision Rights Matrix” or “Responsibility Charting” (Edwards, 1954). The RACI matrix is a tool used to define roles and responsibilities in a project or process (Kesler et al., 2016; Slovic et al., 1988). Moreover, it is regarded as the RACI/RASCI model or RACI/RASCI chart. By outlining roles within teams such as Responsible, Accountable, Supporting, Consulted, and Informed, the RASCI Matrix optimizes communication flow and role clarity (Slovic et al., 1988; Lohrke et al., 2004), decreasing bottlenecks and improving accountability (Smith et al., 2005; Kickert, 1979).

Meredith Belbin’s (2010) unique work on teams has evolved into part of everyday language for organizations worldwide. Rouwelaar (2007) argued that managers must get the most from their team to succeed. Thus, Belbin’s (2010) critical management research area replaces the usual obsessions with qualifications and experience, assuming the Team Role behaviors that form everyday team interactions. Moreover, rapidly changing market demands and growing competitive pressure cause organizations to change their performances (Lohrke et al., 2004; Belbin & Brown, 2022). This leads to creating a project within organizations and forming working teams to reach shared goals (Tapia & Zarvic, 2007).

Recent management and entrepreneurship research has recognized the significance of teams (Lohrke et al., 2004; Huovinen & Pasanen, 2010). They argue the need to combat the complexity of tasks and decision-making in that process (Mncwango et al., 2018; Cleland, 1996). Besides, most organizations use management teams at various levels to operate and coordinate their business activities (Semenets-Orlova et al.,2020). Moreover, these project teams make decisions, solve problems, coordinate tasks, keep stakeholders informed, and impact achieving organizational goals (Rouwelaar, 2007). Therefore, determining the characteristics of effective management-team performance is critical (Cleland, 1996; Bang & Midelfart, 2017).  Berri et al. (2009) argue that team management is necessary to achieve and maintain high results during rapid growth. Moreover, Harris and Harris (1996) state that managers must be committed to understanding group dynamics skills, norms and values, and task functions.

Decision-making concerns recognizing a decision, gathering information, and assessing alternative resolutions (Kochenderfer, 2015; Edwards, 1954; Belbin & Brown, 2022). Hence, decision theory explains the steps in making any decision, including recognizing that a decision must be made, achieving the goals, making a list of options, determining the consequences (Lohrke et al., 2004; Peterson,2017), both positive and negative, of each alternative, and deciding the desirability of each consequence (Schwartz, 2016; Kickert, 1979; Konradt & Hoch, 2007).

Defining the roles and responsibilities for communication simplifies and adds efficiency to the organization’s internal functions (Konradt & Hoch, 2007; Selenius, 2019). Notably, managers perform numerous duties, obligations, and responsibilities outside of acting as the leader of their department or organization (Edwards, 1954). However, to support operations running effectively, they must also manage the logistics and communicate with stakeholders (Belbin & Brown, 2022; Smith et al., 2005; Lee et al., 2021). Hence, understanding managers’ diverse duties can assist organizations in better organizing the daily responsibilities of a managerial role (Slovic et al., 1988). However, Managers plan, direct, and control resources to fulfill the organizational objectives that meet the overall vision (Lee et al., 2021). By establishing clearly defined goals, managers may encourage employees to succeed and provide mentoring and opportunities for personal and professional growth and continuity (Smith et al., 2005).

Furthermore, managers form the culture of their teams and workplaces in numerous ways as they perform administrative and leadership roles (Belbin & Brown, 2022; Cleland, 1996). Besides, they need a diverse set of skills to be successful. Nevertheless, the manager’s daily work consists of one-on-one, or group interactions and two-way communication concentrated on daily operations (Kesler et al., 2016; Slovic et al., 1988). Notably, today, almost every idea or initiative in an organization is converted into a project (Schwartz, 2016). Not to mention that these projects can become complex and unmanageable (Belbin & Brown, 2022).

Today’s managers recognize and use formal project management practices to provide timely completion and accurate control of initiatives (Kochenderfer, 2015; Chankong & Haimes, 2008; Feinberg & Baier, 2007).  Accordingly, the RASCI Matrix is grounded in principles of role theory, which declares that clearly defined roles mitigate interpersonal conflict and improve team cohesion (Smith et al., 2005; Kesler et al., 2016). This clarity is essential in dynamic team settings, where overlapping responsibilities can lead to role ambiguity and reduced productivity (Schwartz, 2016; Belbin & Brown, 2022; AlFaki et al., 2016). Studies suggest that teams using the RASCI Matrix experience up to 40% improvement in task clarity, positively impacting individual and team performance. Furthermore, the framework facilitates an organized approach to project management (Saager et al., 2024; O’Connor & Mock, 2020), permitting team leaders to delegate tasks efficiently and distribute resources based on predefined roles (Konradt & Hoch, 2007; Slovic et al., 1988; Linna, 2016).

Effective communication is essential for success because it ensures everyone is on the same page, which controls misunderstandings and delays (Cornelissen, 2023; Van Riel & Fombrun, 2007). Research indicates that 56% of project dollars are at risk due to ineffective communication (Basri & Siam,2019; Vercic & Zerfass, 2016; Chin et al., 2002). Moreover, corporate communication in organizations includes verbal, written, and non-verbal communication (Zerfass & Volk, 2018; Chin et al., 2002). It is an essential part of a project manager’s role to plan, manage, and monitor project communication (Veltri & Nardo, 2013). Furthermore, clear and constant communication prevents misunderstandings, reduces conflicts, and improves overall project efficiency (Basri & Siam, 2019; Siano et al., 2013; Vercic & Zerfass, 2016). Communication is the keystone upon which every project depends, allowing teams to cooperate, align their efforts, and achieve their goals (Zerfass, 2009; Van Riel & Fombrun, 2007). For instance, managers must show a communication plan that keeps everyone involved informed about the project’s goals, deliverables, and stakeholder expectations,  and, communicate progress updates with team members, stakeholders, and clients, manage challenges during the project, and strive for feedback from team members and stakeholders (Baccarani & Bonfanti, 2015; Chin et al., 2002; Vercic & Zerfass, 2016).

RASCI Matrix promotes gathering results from project members (Smith et al., 2005). Therefore, this communication aids team members’ capability in planning a communication workflow ((Baccarani & Bonfanti, 2015; Van Riel & Fombrun, 2007). Thus, this suggests that communication is integral to project management because it encourages team members to cooperate effectively, communicate information, and make informed decisions (Vercic & Zerfass, 2016; Basri & Siam, 2019).

Furthermore, effective communication is necessary to ensure that a project is completed on time and within budget (Chin et al., 2002). Effective communication is crucial to achieving business objectives (Basri & Siam, 2019), and the RASCI Matrix is integral as it shows how to improve communication channels within organizations by assigning clear points of contact for each role category (Baccarani & Bonfanti, 2015; Basri & Siam, 2019). A study by Smith et al. (2005) emphasizes the role of the RASCI Matrix in encouraging cross-departmental collaboration (Baccarani & Bonfanti, 2015), specifically in matrix organizations where communication paths can otherwise become complicated. Besides, organizations can simplify communication flow by establishing Consulted and Informed roles, assuring relevant stakeholders are continuously updated while decreasing unnecessary communication overload (Basri & Siam, 2019; Smith et al., 2005).

One of the primary benefits of the RASCI Matrix is its ability to improve team accountability (Smith et al., 2005). Research by Singh and Brown (2023) discovered that 72% of organizations employing the RASCI Matrix reported decreased project delays due to more efficient task assignments and a transparent chain of responsibility. By recognizing accountable individuals, the matrix controls decision-making bottlenecks and facilitates task handoff delays (Baccarani & Bonfanti, 2015), which is common in complex projects (Cornelissen, 2023; Basri & Siam, 2019). In addition, assigning specific individuals responsible for different tasks decreases dependency issues (Veltri & Nardo, 2013), as roles are explicitly aligned with organizational objectives (Baccarani & Bonfanti, 2015).

Furthermore, empirical evidence emphasizes the value of the RASCI Matrix across industries (Baccarani & Bonfanti, 2015). In a case study on multinational tech companies, researchers showed that implementing the RASCI Matrix resulted in a 25% increase in project delivery efficiency. Besides, this improved team morale due to clearer role expectations. In healthcare, the RASCI matrix has been beneficial for coordinating care teams, decreasing miscommunication among practitioners, and improving patient outcomes (Cornelissen, 2023).

Roles and Limitations of the RASCI Matrix

While the RASCI Matrix is useful, its application has limitations (Kesler et al., 2016; O’Connor & Mock, 2020; Vercic & Zerfass, 2016; Lee et al., 2021). A primary challenge concerns adjusting the matrix in organizations that frequently shift their projects, demanding constant role review. Additionally, Walker and Liu (2021) emphasize that, with appropriate training, employees may understand role definitions. These challenges are heightened in organizations with remote or virtual teams (Saager et al., 2024; AlFaki et al., 2016), where physical distance can problematize accountability and coordination (O’Connor & Mock, 2020; Khan & Quraishi, 2014).

Organizations are essential to the global economy, contributing to job creation, innovation, and economic growth (Saager et al., 2024; Khan & Quraishi, 2014). However, they frequently face challenges to drive competitiveness (Hapsari,2023; Basri & Siam, 2019). A RACI chart is a robust decision-making framework for the right team and project (Kesler et al., 2016; Lee et al., 2021). Nevertheless, misapplying can also cause distinct issues (O’Connor & Mock, 2020; Vercic & Zerfass, 2016). Some of the bigger issues are to try to avoid thinking that managers must be responsible for everything. Next, there is Confusion between ‘accountable’ and ‘responsible’ (Khan & Quraishi, 2014). The team must know who is doing the work versus who is ultimately responsible for its completion (AlFaki et al., 2016). Lastly, there is friction between ‘informed’ and ‘consulted.’ Some stakeholders will not appreciate being listed as ‘informed.’ A great way to solve this is by using a communication plan and sending regular updates to keep everyone up to date on progress (Lee et al., 2021; O’Connor & Mock, 2020).

The RASCI matrix is a mechanism that defines and communicates roles and responsibilities within a project or organization (O’Connor & Mock, 2020; Saager et al., 2024). It helps to improve clarity, communication, and team alignment (Khan & Quraishi, 2014). Some practitioners argue that RACI charts are most beneficial at the beginning of a project, particularly when it crosses multiple departments or geographies (Kesler et al., 2016).

The RACI matrix can be adjustable (Lee et al., 2021; O’Connor & Mock, 2020; Vercic & Zerfass, 2016). As the project evolves, people join or leave the team (Kesler et al., 2016). However, recent studies suggest that digital integrations could address some of the RASCI Matrix’s challenges. For instance, Software platforms incorporating real-time updates on roles and responsibilities can improve team coordination (Saager et al., 2024), particularly in remote settings. Nguyen and Carter (2024) suggest that digital transformations of the RASCI Matrix could provide managers with insights into workload distribution, balancing team members’ responsibilities and further driving efficiency (Lee et al., 2021; Saager et al., 2024). Lastly, as work environments increasingly rely on virtual and digital collaboration tools (AlFaki et al., 2016), integrating the RASCI framework with these tools can improve team agility and adaptability (Khan & Quraishi, 2014; AlFaki et al., 2016).

Research Methodology

The author uses qualitative research to explore the practical application and impact of the RASCI matrix on team efficiency, accountability, marketing and communication within SMEs, (a) EcoPulse – marketing agency and (b) EchoStrive – IT solutions, in the USA (Creswell & Poth, 2017). Qualitative methods provide rich, in-depth data, capturing human experiences (Merriam & Tisdell, 2016). This approach was appropriate for this study as it required insight into the perceptions and interpretations of those directly involved in implementing the RASCI matrix (Bazeley, 2013).

The author obtained permission to conduct a study on the premises of two SMEs, which facilitated comparative insights across the two SMEs (Yin, 2018). Each SME was fitted as a location where the RASCI matrix has been executed for at least a year, supplying data to explore the impact of RASCI on team efficiency. Moreover, SMEs were chosen based on their verified use of the RASCI matrix. This emphasis on purposive sampling in qualitative research was chosen based on specific criteria for the study’s objectives (Patton, 2015). Furthermore, three top managers from SMEs were selected as interviewees to gain more information about the RASCI matrix’s organizational impact (Guest, Namey, & Mitchell, 2013). These managers have practical, hands-on experience with RASCI, qualifying for an accurate and detailed interpretation of its application (Patton, 2015).

The author used Zoom Software to conduct semi-structured interviews. Interview questions focused on topics such as the implementation process, challenges encountered, outcomes related to team efficiency, and lessons learned. This allowed the author to explore complex phenomena (Seidman, 2019). Furthermore, each interview lasted approximately 85-90 minutes. Data were then transcribed (Braun & Clarke, 2019) using Otter software and returned to the interviewee for validation (Kvale & Brinkmann, 2015), allowing the author to preserve the richness of responses and ensure data accuracy.

The author used NVivo Software for thematic analysis, which identifies and categorizes patterns within the data (Braun & Clarke, 2006). The coding process focused on themes related to role clarity, team efficiency, and organizational communication. Furthermore, conducting a cross-case analysis permitted the comparison of themes and patterns across the two SMEs, revealing both shared and unique challenges in implementing the RASCI matrix (Stake, 2006). Lastly, cross-referencing data from different interviewees strengthens the findings (Denzin & Lincoln, 2018). Triangulation helps to reduce individual biases and adds robustness to the data (Lincoln & Guba, 1985). Interviewees were informed about the research purpose, procedures, and confidentiality measures. Therefore, Written consent was obtained. All identifying information is anonymized in reporting to protect participants’ privacy.

Research Findings

Literature Review Findings

The author explored the practical application and impact of the RASCI matrix on team efficiency, accountability, marketing and communication through available literature using systematic literature review.

The author thoroughly searched literature, academic journals, and conference proceedings, using SCOPUS, Web of Science, and Google Scholar databases to organize all theoretically relevant studies. This is illustrated in figure 1. Consequently, 547 sources were identified, of which 223 were from SCOPUS, 213 were from WoS, and 111 were from Google Scholar. After the search, the author pursued the screening and selection process. The author screened the articles based on the predetermined criteria to identify which articles were eligible for inclusion in the review. The author used RASCI matrix, RACI, Project management, Business intelligence, Artificial Intelligence, Technology, Communication, and Marketing as keywords. Moreover, articles mentioned RACI or RASCI, but did not investigate deeply, articles that were within Role application, management in RASCI, project management context, articles mentioning general RASCI, but not associate to the problem and English/Non-English articles were criteria for exclusion.

Furthermore, after initial screening on duplicates, 246 duplicated articles were excluded. Moreover, after excluding duplicates, the author screened literature on titles. Title screening resulted in excluding 24 articles based on predetermined elements. Nevertheless, the authors screened the remaining articles on abstracts, and 58 articles were excluded, not meeting the eligibility criteria. Furthermore, 126 eligible full-text articles were accessed, and 85 were excluded. Consequently, 41 articles were identified as eligible and included in the research.

Fig 1. Systematic Literature Review (Developed by the Author)

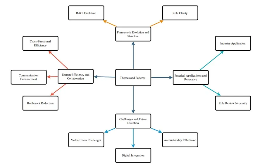
Furthermore, based on NVivo software, figure 2 outlines the themes and patterns that have been determined surrounding the RASCI matrix and its role in contemporary team management. The results showed four primary themes. The first theme, framework evolution and structure, emphasizes the growth and foundational elements of the RASCI matrix. The RACI evolution pattern emphasizes the evolution of the original RACI model into the RASCI framework, which has been adapted to manage varying organizational needs. Also, role clarity appeared as a necessary element, as the RASCI matrix delivers distinct role definitions, improving teams’ knowledge of their responsibilities and decreasing ambiguity.

Furthermore, team efficiency and collaboration are the second central theme, showing how the RASCI matrix helps productive teamwork. Within this theme, cross-functional efficiency appeared as a significant pattern, highlighting that the matrix enables smooth collaboration across departments by clearly defining roles. The communication enhancement pattern emphasizes the matrix’s role in enhancing information flow, ensuring all team members stay informed. Further, bottleneck reduction was identified, indicating how clear role assignments prevent workflow delays and keep projects on track by assigning accountability. The third theme, practical applications and industry relevance concentrates on the RASCI matrix’s adaptability and practical use across different sectors. The industry application pattern suggests the matrix’s versatility, as it has been successfully implemented in different industries, from healthcare to technology. The role review necessity pattern indicates that regular review of role assignments is necessary for maintaining relevance.

Finally, challenges and future directions appeared as a theme, catching the limitations and potential improvements for the RASCI matrix. Virtual team challenges emphasize the difficulties of applying the matrix in remote or hybrid work environments, where physical distance can problematize coordination and accountability. The accountability confusion pattern highlights common misinterpretations between “accountable” and “responsible” roles, which can disrupt decision-making processes. However, digital integration has emerged as a promising solution to address these challenges, as digital tools and platforms can improve the matrix’s effectiveness by sustaining real-time updates and enabling role adjustments in dynamic, remote settings.

Lastly, these themes and patterns, outlined in figure 2, reveal the RASCI matrix’s ability to improve team structure and efficiency while managing the challenges of developing work environments and digital transformations.

Fig 2. Summary of Emerged Themes and Patterns (Developed by the Author)

Interview Results

Both SMEs, EcoPulse and EchoStrive, implemented the RASCI matrix to simplify task assignment, enhance accountability, and improve team communication. Table 1 shows brief outlook on years in business, employee count, annual revenue, market positioning, estimated market share and growth rate, target customers and risks. While both SMEs faced initial implementation challenges, they eventually benefited from more explicit role definitions, structured communication, and increased efficiency.

Table 1: Brief outlook of SMEs (Developed by the author)

Additionally, to have more in-depth concept why RASCI is fundamental for SMEs with complex processes, it is important to show how SMEs changed within three years between 2021-2023. Unfortunately, due to confidentiality, 2024-25 report was not allowed to be used in this research. All the numbers presented are estimated numbers based on SME reports. Table 2 illustrates detailed summary with estimated numbers.

Table 2: Comparison of SMEs (Developed by the author)

Both SMEs demonstrated successful implementation of RASCI but also revealed challenges during the process. Based on observed data, EcoPulse experienced success in its operations. First, it shared improved task ownership. It was revealed that assigning roles using RASCI elucidated team members’ job responsibilities, leading to a 21% increase in project completion speed. Second, it enhanced communication. The RASCI matrix facilitated clear two-way communication, relieving inter-departmental miscommunications by 32%. Lastly, a stronger accountability. With clear responsibility assignments, each team member felt more accountable for their daily tasks, which enhanced overall quality. This success did not come without challenges. First, the EcoPulse experienced resistance. Team members felt limited by the strict RASCI structure, favoring previous flexible methods. And second, adaptation Time. It took EcoPulse approximately five months to fully use the RASCI structure, demanding consistent guidance from managers. However, EcoPulse, after overcoming resistance, celebrated a significant increase in client satisfaction due to simplified communication across departments.

On the other hand, EcoPulse experienced increased Efficiency. With the RASCI matrix, they simplified the assignment of technical tasks, easing project delivery time by 17%. Moreover, EchoStrive reduced task overlap. The clear illustration of responsibilities cut down task monotonies by 18.1 %. EchoStrive also experienced effective resource allocation. Besides, the RASCI permitted to identify underutilized team members and use of their skills for more productivity.

On the other hand, the first challenge was the complexity of technical tasks. This was due to some technical tasks overlapping due to the nature of the projects, making it challenging to assign roles using the matrix precisely. Surprisingly, the second was dependence on Key Employees. RASCI emphasized an over-reliance on specific employees, which required different approaches to redistribute tasks. At last, EchoStrive displayed a more balanced workload and improved team morale. Following RASCI implementation, employee engagement scores grew by 24%, as employees felt their roles were better defined.

Furthermore, three top managers from SMEs were selected as interviewees. These managers had practical, hands-on experience with RASCI. The semi-structured interviews focused on the implementation process, challenges encountered, outcomes related to team efficiency, and lessons learned. Moreover, each interview lasted approximately 85-90 minutes. Table 3 presents the profile of interviewees. This comparative analysis explores roles, experiences, perspectives on the implementation process, encountered challenges, outcomes on team efficiency, and lessons learned.

The first interviewee was Emma L. She has 15 years of experience in operations management, focusing on process optimization and team management in tech companies. Emma implemented the RASCI matrix for an operational efficiency project. She was responsible for bridging cross-functional roles and providing accountability across different departments in EcoPulse. Moreover, Emma highlighted the significance of early alignment and clear role definitions, citing that the RASCI matrix delivered transparency in task ownership.

Regarding challenges, Emma emphasized initial resistance from team members due to unawareness of RASCI, which demanded additional training sessions and continued support. At the end of the interview, she noted a noticeable improvement in team efficiency, with tasks completed faster due to decreased chaos over roles and responsibilities. Consequently, Emma recommended that the management gather feedback from all team levels before fully implementing the RASCI in all SME projects. The data would serve as a basis to combat resistance and implement change.

The second interviewee was Alex F from EchoStrive, with 20 years in project management, specializing in strategic planning and implementation in logistics. As a Project Executive, Alex introduced and monitored the RASCI matrix within project teams. His focus was on refining workflows to minimize delays. During the interview, he noted that RASCI was highly beneficial in project planning stages, permitting teams to predict possible overlaps or gaps in responsibilities. Besides, he experienced problems with middle management acclimating to a structured accountability system, as some hesitated to accept the new structured framework. He also noted technical integration issues with existing project management instruments. However, Alex observed fewer project delays and more team collaboration as members became more pleased with their assigned roles and tasks. Lastly, Alex suggested integrating RASCI principles into existing project management software to simplify tracking and improve efficiency.

The third Interviewee was Sarah K, from EcoPulse, with 8 years in HR, concentrating on talent development, performance management, and team structure within large multinational corporations. Sarah was instrumental in adapting the RASCI framework to refine roles across departments, aligning employee competencies and performance metrics. Moreover, Sarah acknowledged that RASCI simplified communication and accountability, particularly during cross-departmental projects where role clarity was essential. However, she faced challenges balancing role clarity with flexibility, as some employees were concerned that RASCI would restrict their contributions. She also emphasized the need for ongoing role assessments to keep RASCI assignments applicable. Sarah also noted improved employee satisfaction due to decreased task ambiguity. At last, Sarah indicated regular review and realignment of roles within the RASCI matrix to adjust to growing project needs.

Table 3: Profile of three interviewees from SMEs (Developed by the author)

Discussions

One of the primary benefits noted by interviewees was the improvement in team efficiency and accountability, agreeing with the work of Khan and Quraishi (2014), who claimed that well-defined roles improve accountability. By clearly explaining roles such as Responsible, Accountable, Support, Consulted, and Informed, the RASCI matrix encourages team members to learn their specific responsibilities, decreasing ambiguity and enabling accountability (Kesler et al., 2016; AlFaki et al., 2016). This clear illustration minimizes task redundances and fosters simplified management, which is necessary for SMEs, where resources are often limited (Feinberg & Baier, 2007). For instance, the marketing agency saw a growth in client satisfaction, which was a direct result of the improved clarity in task assignments and communication based on the RASCI matrix. Meanwhile, the IT solutions experienced more efficient resource allocations and increased employee morale as they felt empowered (Veltri & Nardo, 2013; Saager et al., 2024).

Despite these positive results, both SMEs encountered numerous challenges in adopting the RASCI matrix. Initial resistance from employees, who felt constrained by the added structure, is a typical challenge, as Linna (2016) observed in organizations experiencing structural change. This response highlights the significance of strategic change management approaches (O’Connor & Mock, 2020). Further, the adaptation period was a barrier as team members acclimated to the new role responsibilities and fixed the overlapping tasks (Baccarani & Bonfanti, 2015). Besides, the technical integration presented further complications, as some departments needed support to balance the RASCI structure with the flexibility required for creative and adaptive tasks (Vercic & Zerfass, 2016).

The dialogue around balancing structure with flexibility is essential in the application of the RASCI matrices in SMEs (Siano et al., 2013). Top executives stated that while the matrix provided structure, it also demanded adaptability to bypass suppressing innovation, particularly in dynamic departments like marketing and product development (Cornelissen, 2023). This flexibility permitted teams to use the RASCI framework without feeling extremely limited, allowing a hybrid approach that maintained role clarity while adapting creative processes. Both SMEs discovered they could effectively implement RASCI by tailoring the matrix to match their organizational culture and departmental needs (Basri & Siam, 2019).

The structured process of the RASCI matrix has significant practical value, especially for SMEs where team coordination is critical for scaling operations and improving results (Van Riel & Fombrun, 2007). Researchers claim that this framework improves efficiency and communication by explicitly assigning responsibilities, decreasing misunderstandings, controlling task duplication, and promoting accountability (Zerfass, 2009; Chin et al., 2002). However, critics of rigid role-assignment frameworks claim that excessive structure can limit flexibility and employee autonomy, particularly in roles that require high adaptability (Zerfass & Volk, 2018).

The cases reviewed indicated that the RASCI matrix can be transformative if implemented thoughtfully, considering team dynamics and departmental demands. Reasonable adjustments encourage SMEs to maximize RASCI’s potential. By clarifying roles and encouraging open communication, the RASCI matrix enhances team efficiency and forms a supportive environment where employees understand their contributions to shared objectives (Chin et al., 2002).

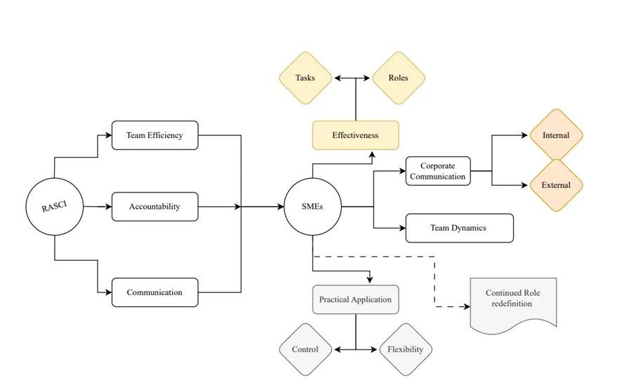
Based on these results, the authors present a framework for the RASCI initiative, and practical implication on SMEs, the author shows the overall framework of the RASCI Matrix and its practical application, illustrated in Figure 3.

Fig 3. The RASCI Matrix and its Practical Application (Developed by the author)

Conclusion

The RASCI matrix, known for clarifying roles and responsibilities, has demonstrated value in improving team efficiency, accountability, and communication within SMEs. This perspective aligns with the findings of Lee et al. (2021), who observed that designated roles and responsibilities significantly enhance team productivity and reduce miscommunication. The insights from key managers emphasize both the benefits and the challenges of its implementation, showing a practical look into its value in real-world business environments (Zerfass & Volk, 2018).

In conclusion, the RASCI matrix can improve SMEs’ team efficiency, accountability, and communication, as highlighted in Figure 3. Although challenges such as initial resistance, technical integration, and balancing structure with flexibility remain, these cases indicate that with careful transformation, the RASCI matrix can be a powerful mechanism to harmonize teams, simplify processes, and improve organizational performance. This insight reinforces the applicability of the RASCI matrix as a strategic instrument for SMEs aiming to optimize team dynamics in a structured yet adaptable manner (Baccarani & Bonfanti, 2015; Cornelissen, 2023).

The RASCI matrix carries practical and theoretical significance in business marketing, particularly within SMEs, which aims to optimize team dynamics and improve accountability. The matrix offers a structured framework for the balanced alignment of roles and responsibilities, reducing redundancies in decision-making. This clarity improves team efficiency and communication, ultimately improving resource allocation and organizational morale. Theoretically, the RASCI matrix aligns with principles of organizational behavior and role theory, emphasizing that clear role definitions minimize conflict, increase accountability, and promote a sense of ownership among employees. Consequently, by integrating role clarity and accountability characteristics into everyday operations, the RASCI matrix offers a systematic approach aligned with the agile needs of modern businesses. Thus, the RASCI matrix is valuable for organizational theorists and practitioners.

For Disclosure: For the future, the author has two series in post-production that are planned to be published as separate articles. Both articles are based on quantitative data, with 244 respondents participating in the RASCI initiatives, implementation, and more.

Copyright Notice

Authors who publish in any IBIMA Publishing open access journal retain the copyright of their work under a Creative Commons Attribution 3.0 Unported License, which allows the unrestricted use, distribution, and reproduction of an article in any medium, provided that the original work is properly cited.  No permission is required from the authors or the publishers.  While authors retain copyright of their work with first publication rights granted to IBIMA Publishing, authors are required to transfer copyrights associated with commercial use to this Publisher. Revenues produced from commercial sales and distribution of published articles are used to maintain reduced publication fees and charges.

Note

EchoStrive – IT solutions:  Due to confidentiality and privacy issues, the SME names (EcoPulse – marketing agency and EchoStrive – IT solutions) are fictitious. The names have been recoded from the original names; however, all data applied in this research are real.

References

  • AlFaki, M. A., Ali, O., Babiker, A. E., & Ibrahim, A. O. (2016). Agile RACI Model for Extreme Programming Method. International Journal6(5)
  • Baccarani, C. and Bonfanti, A. (2015). “Effective public speaking: a conceptual framework in the corporate-communication field,” Corporate Communications: An International Journal, Vol. 20 No. 3, pp. 375-390. https://doi.org/10.1108/CCIJ-04-2014-0025
  • Bang, H., & Midelfart, T. N. (2017). What characterizes effective management teams? A research-based approach. Consulting Psychology Journal: Practice and Research69(4), 334. https://doi.org/10.1037/cpb0000098
  • Basri, W.S.M. and Siam, M.R.A. (2019). “Social media and corporate communication antecedents of SME sustainability performance: A conceptual framework for SMEs of the Arab world,” Journal of Economic and Administrative Sciences, Vol. 35 No. 3, pp. 172-182. https://doi.org/10.1108/JEAS-01-2018-0011
  • Bazeley, P. (2013). Qualitative data analysis: Practical strategies. SAGE Publications.
  • Braun, V., & Clarke, V. (2006). Using thematic analysis in psychology. Qualitative Research in Psychology, 3(2), 77–101.
  • Braun, V., & Clarke, V. (2019). Thematic analysis: A practical guide. SAGE Publications.
  • Belbin, R. M. (2010). Management teams. Routledge.
  • Belbin, R. M., & Brown, V. (2022). Team roles at work. Routledge.
  • Berri, D. J., Leeds, M., Leeds, E. M., & Mondello, M. (2009). The role of managers in team performance. International Journal of Sport Finance4(2), 75–93.
  • Chankong, V., & Haimes, Y. Y. (2008). Multiobjective decision making: theory and methodology. Courier Dover Publications
  • Chin, K. S., Pun, K. F., Ho, A. S., & Lau, H. (2002). A measurement‐communication‐recognition framework of corporate culture change: An empirical study. Human Factors and Ergonomics in Manufacturing & Service Industries12(4), 365-382.  https://doi.org/10.1002/hfm.10021
  • Cleland, D. I. (1996). Strategic management of teams. John Wiley & Sons.
  • Cornelissen, J. P. (2023). Corporate communication: A guide to theory and practice.
  • Creswell, J. W., & Poth, C. N. (2017). Qualitative inquiry and research design: Choosing among five approaches (4th ed.). SAGE Publications.
  • Denzin, N. K., & Lincoln, Y. S. (2018). The SAGE Handbook of Qualitative Research (5th ed.). SAGE Publications.
  • Edwards, W. (1954). The theory of decision making. Psychological bulletin51(4), 380.
  • Feinberg, J., & Baier, A. (2007). CHARTING RESPONSIBILITIES. MORAL UNDERSTANDINGS, 83.
  • Guest, G., Namey, E., & Mitchell, M. (2013). Collecting qualitative data: A field manual for applied research. SAGE Publications.
  • Hapsari, S. M. (2023). Knowledge Management Framework Implementation in Government to Increase Organization Performance. Interdisciplinary Journal and Humanity2(6), 478-493. https://doi.org/10.58631/injurity.v2i6.80
  • Harris, P.R. and Harris, K.G. (1996), “Managing effectively through teams,” Team Performance Management, Vol. 2 No. 3, pp. 23–36. https://doi.org/10.1108/13527599610126247
  • Huovinen S, Pasanen M. (2010). Entrepreneurial and management teams: What makes the difference? Journal of Management & Organization. 2010;16(3):436-453. doi:10.5172/jmo.16.3.436
  • Kesler, G., Kates, A., & Oberg, T. (2016). Design smart decision-making into the organization (and forget RACI). People and Strategy39(3), 36.
  • Kickert, W. J. (1979). Fuzzy theories on decision making: A critical review.
  • Khan, P. M., & Quraishi, K. A. (2014). Impact of RACI on delivery and outcome of software development projects. In 2014 Fourth International Conference on Advanced Computing & Communication Technologies (pp. 177-184). IEEE. 10.1109/ACCT.2014.66
  • Konradt, U., & Hoch, J. E. (2007). A work role and leadership function of managers in virtual teams. International Journal of e-Collaboration (IJeC)3(2), 16-35.
  • Kvale, S., & Brinkmann, S. (2015). Interviews: Learning the craft of qualitative research interviewing (3rd ed.). SAGE Publications.
  • Kochenderfer, M. J. (2015). Decision making under uncertainty: theory and application. MIT Press.
  • Lee, W. Y., Lee, S. H., Jin, C., & Hyun, C. T. (2021). Development of the RACI model for processes of the closure phase in construction programs. Sustainability13(4), 1806.https://doi.org/10.3390/su13041806
  • Linna, A. (2016). Experiences in process mapping and responsibility charting (master’s thesis).
  • Lincoln, Y. S., & Guba, E. G. (1985). Naturalistic inquiry. SAGE Publications.
  • Lohrke, F. T., Bedeian, A. G., & Palmer, T. B. (2004). The role of top management teams in formulating and implementing turnaround strategies: a review and research agenda. International journal of management Reviews5(2), 63-90.
  • Merriam, S. B., & Tisdell, E. J. (2016). Qualitative research: A guide to design and implementation (4th ed.). Jossey-Bass.
  • Mncwango, B., Cele, P. C., & Ramdass, K. (2018). DEVELOPMENT AND DEPLOYMENT OF STANDARD CORE PROCESSES WITHIN THE GLOBAL QUALITY MANAGEMENT SYSTEM.
  • O’Connor, J.T. and Mock, B. (2020), “Responsibilities and accountabilities for industrial facility commissioning and startup activities,” Construction Innovation, Vol. 20 No. 4, pp. 625–645. https://doi.org/10.1108/CI-09-2019-0094
  • Patton, M. Q. (2015). Qualitative research & evaluation methods (4th ed.). SAGE Publications.
  • Peterson, M. (2017). An introduction to decision theory. Cambridge University Press.
  • Rouwelaar, J. A. (2007). Theoretical review and framework: The roles of controllers. Available at SSRN 982831.http://dx.doi.org/10.2139/ssrn.982831
  • Saager, M., Kruse, J., & Naumann, A. (2024). Who is Responsible for What? Combining HTA and RACI for Modelling Cooperation in Remote Operation Center of Trains in Future Railway Sector. Human Factors and Systems Interaction154(154).
  • Seidman, I. (2019). Interviewing as qualitative research: A guide for researchers in education and the social sciences (5th ed.). Teachers College Press.
  • Selenius, P. K. (2019). Co-defining Roles and Responsibilities for Interaction in a Business Environment.
  • Semenets-Orlova, I., Klochko, A., Tolubyak, V., Sebalo, L., & Rudina, M. (2020). Functional and role-playing positions in modern management teams: an educational institution case study. http://enpuir.npu.edu.ua/handle/123456789/34320
  • Siano, A., Vollero, A., Confetto, M. G., & Siglioccolo, M. (2013). Corporate communication management: A framework based on decision-making with reference to communication resources. Journal of Marketing Communications19(3), 151-167.https://doi.org/10.1080/13527266.2011.581301
  • Smith, M. L., Erwin, J., & Diaferio, S. (2005). Role & responsibility charting (RACI). In Project Management Forum (PMForum) (Vol. 5).
  • Schwartz, M. S. (2016). Ethical decision-making theory: An integrated approach. Journal of Business Ethics139, 755-776.
  • Slovic, P., Lichtenstein, S., & Fischhoff, B. (1988). Decision making. Wiley.
  • Stake, R. E. (2006). Multiple case study analysis. Guilford Press.
  • Tapia, R. S., & Zarvic, N. (2007). Formalization of the partnering structure for networked businesses.
  • Van Riel, C. B., & Fombrun, C. J. (2007). Essentials of corporate communication: Implementing practices for effective reputation management. Routledge.
  • Veltri, S. and Nardo, M.T. (2013). “The Intangible Global Report: An integrated corporate communication framework”, Corporate Communications: An International Journal, Vol. 18 No. 1, pp. 26-51. https://doi.org/10.1108/13563281311294119
  • Vercic, D. and Zerfass, A. (2016). “A comparative excellence framework for communication management,” Journal of Communication Management, Vol. 20 No. 4, pp. 270-288. https://doi.org/10.1108/JCOM-11-2015-0087
  • Yin, R. K. (2018). Case study research and applications: Design and methods (6th ed.). SAGE Publications.
  • Zerfass, A. and Volk, S.C. (2018). “How communication departments contribute to corporate success: The communications contributions framework,” Journal of Communication Management, Vol. 22 No. 4, pp. 397-415. https://doi.org/10.1108/JCOM-12-2017-0146
  • Zerfass, A. (2009). The corporate communications scorecard: A framework for managing and evaluating communication strategies. In Public Relations Metrics (pp. 155–169). Routledge.
Shares