IL28B Genotyping: A Step towards HCV-Personalized Therapy

Viral Vadwai and Bibhu Ranjan Das

Research and Development Division SRL Ltd: Goregaon; Mumbai; India

Academic Editor: Wan-Long Chuang

Cite this Article as:

Viral Vadwai and Bibhu Ranjan Das (2014), “IL28B Genotyping: A Step towards HCVPersonalized Therapy ", International Journal of Gastroenterology Research and Practice, Vol. 2014 (2014), Article ID 212341, DOI: 10.5171/2014. 212341

Copyright © 2014. Viral Vadwai and Bibhu Ranjan Das. Distributed under Creative Commons CC-BY 3.0

Abstract

Recent discoveries in the field of genomics (IL28B genotyping) and therapeutics (direct acting antiviral agents [DAA]) have substantially increased the rate of sustained virological response (SVR) in HCV-infected patients. IL28B genotyping has been shown to be the strongest predictor of SVR in treatment-naïve HCV-genotype 1 infected patients; achieving 2-3-fold higher chance of SVR in case of patients with good response genotype, and thereby aids in initiation of personalized therapy regimens. Additionally, the introduction of DAA compounds has significantly increased SVR in case of both treatment-naïve patients and in non-responders (treated with pegylated interferon and ribavirin). This scientific development has raised a question over the clinical utility of IL28B genotyping in the era of DAA. Data from primary studies, clinical trials and cost-effective comparative analysis of various combination of treatment regimens indicate that IL28B genotyping would permit initiation of less expensive non-DAA based treatment regimens; and also, DAAs are often known to be associated with adverse side-effects like anemia.    

Keywords: IL28B, personalized therapy, pegylated interferon-α, ribavirin, direct acting antiviral agents.

Introduction

The World Health Organization estimates that about 150 million people are chronically infected with hepatitis C virus (HCV), and more than 350,000 people die every year from hepatitis C-related liver diseases. The goal of anti-HCV therapy (combined use of pegylated interferon-α [pegIFN-α] and ribavirin [RBV] for a period of 48 weeks) is to achieve sustained virological response (SVR, non-detectable virus levels for 6 months post-treatment completion). In patients infected with HCV genotype 1 and treated with standard therapy, SVR was achieved in <50% patients and ~25% patients were at the risk of relapse; also, treatment outcomes were compromised due to serious adverse effects which lead either to drug dose reduction or treatment discontinuation (McHutchison, 2009). Although, both host (age, gender, liver metabolic rates, race) and viral (HCV genotype and plasma RNA levels) factors have been known to be the predictors for SVR, its clinical reliability in predicting patient based treatment outcomes remains uncertain (Soriano, 2011). This emphasizes the need for the development/clinical evaluation of newer anti-viral drugs that would enable achieve higher SVR rates and/or identify host/viral phenotypic markers that could help modify and/or predict the outcome of standard therapy for each individual patient.

This led to genome-wide-association-studies (GWAS) to determine possible genetic linkages that would significantly be associated with higher SVR rates. Several genome-based host variants like Interleukin-28B (IL28B) gene (Ge, 2009), Inosine triphosphatase (ITPA) (Fellay, 2009), Interferon-gamma-inducible protein-10 (IP-10) (Lagging, 2006), Low-density lipoprotein (LDL)-cholesterol receptor (Ramcharran, 2010) and killer immunoglobin-like receptor-C (KIR-HLA-C) (Welsch, 2012) pairings were found to be the better markers for predicting ‘disease susceptibility’ and ‘drug response’. Also, elucidation of detailed viral structure and infection-pathways have led to the development of direct acting anti-viral (DAA) drugs that would probably increase rapid virological response (RVR) rates, and also reduce treatment duration (Camma, 2012). In 2011, the FDA has approved the clinical use of 2 new protease inhibitors (PI), telaprevir (TPV) and boceprevir (BOC), for better patient management achieving a higher SVR rate of >65% (Shi, 2012).

Thus, in this paper, we review the recent advances in the field of pharmacogenomic (IL28B)-based therapy and pharmaco-drug based therapy; and also assesses its potential in the era of DAA.

IL28B Genotype

Role in Genotype 1 Infected Patients

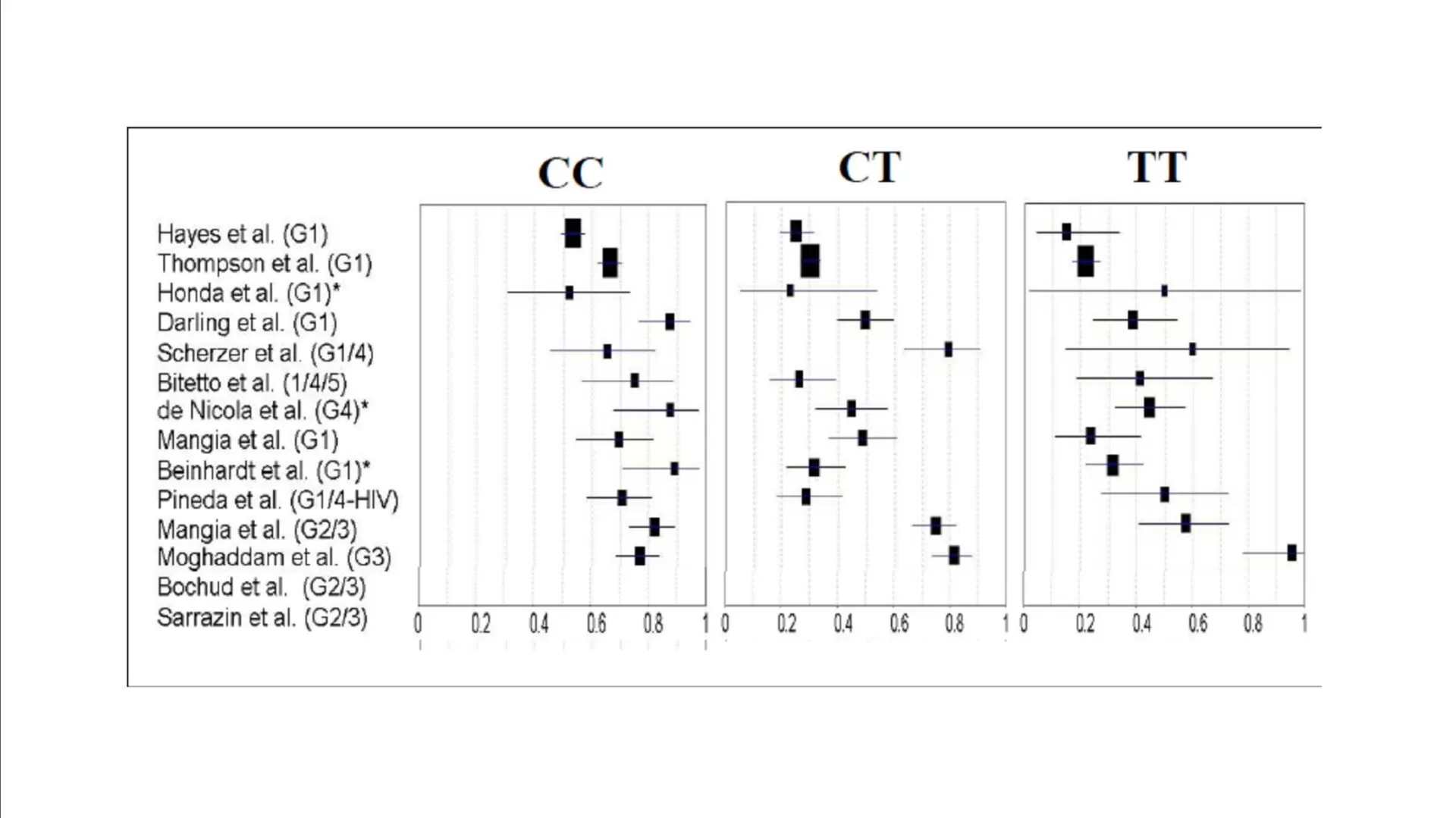
GWAS studies have confirmed the clinical utility of IL28B genotyping across various genetic populations, for its use in predicting treatment outcomes in HCV-1 infected patients on treatment with pegIFN and RBV. Although, several single nucleotide polymorphisms (SNPs) in the IL28B gene were reported to be associated with SVR; rs12979860 CC and rs8099917 TT genotypes were found to be the strongest determinants for predicting favorable treatment response. A GWAS study by Ge et al. (2009) has reported a great SVR rate for patients with rs12979860 CC-genotype compared to CT/TT genotypes. This association was found to be variable depending on the ethnicity of the population (odd ratio, 5.6-7.3), but was independent of the patients baseline viral load and degree of fibrosis. Thereby, suggesting the existence of an unexplained mechanism of favorable CC genotype and natural clearance of HCV infection. Similar results of spontaneous clearance of HCV infection by Rauch et al. (2010). Subsequent GWAS studies performed on diverse population cohorts (Japanese, Australian, Swiss) reported significant association of rs8099917 genotype with favorable treatment response (i.e. higher SVR rates) (Suppiah, 2009; Tanaka, 2009). Fig 1 represents the association of SVR with favorable IL28B genotypes in different studies.

Figure 1: Summary of studies depicting the association of IL28B genotypes with SVR

 

The filled squares indicate the SVR rate in each particular study (along with the HCV genotype patient cohort being targeted). The size of the filled squares is proportional to the patient sample size within that study. The horizontal line represents the confidence interval.

Role in Genotype 2/3 Infected Patients

Although, non-genotype 1 patients (65-82%) are known to have higher SVR rates than genotype 1 (40-45%) infected patients in response to standard-of-care therapy (McHutchison, 2009; Sarrazin, 2011), it was necessary to determine the influence of IL28B genotype in the treatment outcome. A study by Sarrazin et al. (2011) has evaluated the clinical utility of IL28B genotyping in HCV-2/3 infected patients, reporting rs12979860 CC-genotype to be significantly associated with SVR (Butt, 2009). Similar confirmatory findings have also been reported in patients with cirrhosis due to genotype 3 infection, achieving an SVR rate of 57.6% (Vutien, 2010). Another study reported similar SVR rates among Caucasian and Asian-American patients infected with HCV-1/2/3 genotypes (Moghaddam, 2011). Contrary, findings have been reported by Moghaddam et al., (2011) where in favorable IL28B genotype was not in association with SVR in HCV-3 infected patients (Table 1); whereas another study by Lindh et al. (2011) have reported that results of IL28B genotyping in combination with viral load would be useful in determining treatment duration in patients infected with genotype 2/3.

Role in Rare HCV-4/5/6 Genotypes

Studies performed on HCV-4/6 infected population (Egyptian, European, sub-Sahara African) reported affirmative findings that CC genotype was strongly associated with SVR (48-96%) (Antaki, 2012; Jia, 2012; Seto, 2013); whereas another study (and the only study) by Antaki et al. (2012) reported that SVR rate was independent of the IL28B genotype in HCV-5 infected patients from Syria. 

Role in HCV-HIV Co-infected Cohort

Findings were similar to that reported in case of mono-HCV infected patients: IL28B favorable genotype was found to have a positive association in HCV-1/4 infected patients on treatment with SOC therapy, unlike non-HCV-1/4 infected patients wherein treatment response was found to be independent of the IL28B genotype.

To summarize, a recent meta-analysis assessing the impact of IL28B polymorphisms in clinical scenario, reported that SNPs at rs12979860 and rs8099917 are associated with treatment response to pegIFN/RBV only in HCV-1/4 infected patients irrespective of past treatment history and HIV-coinfection status (Coto-Llerena, 2011).

Involvement of IL28B Testing in Liver Transplantation

The progression of HCV infection to chronic liver disease is the leading cause for liver transplantation, associated with graft infection and recurrence of HCV infection. Thus, the identification of prognostic genetic markers to predict clinical outcomes post-transplantation would prove extremely beneficial in patient case management. Several studies have reported the presence of favorable IL28B genotypes to be associated with a higher rate of SVR (as the patient would respond to IFN therapy), which would further improve in the presence of favorable genotypes in both, the donor and the recipient (Fukuhara, 2010; Duarte-Rojo, 2012; Crespo, 2012).

In addition, other studies have reported lower baseline viral loads, HCV-2/3 genotypes, younger donor age and use of cyclosporine-A immunosuppressive drugs to be associated with SVR in liver transplant recipients (Poordad, 2011b).28

IL28B Genotyping and Protease Inhibitors

Recent clinical trials have reported the combined use of either telaprevir or boceprevir with pegIFN + RBV to have better SVR rates in HCV-1 infected patients in comparison to standard SOC therapy. Both these protease inhibitors have been known to be effective in patients who are treatment naïve, and also those who have failed to respond to SOC therapy (including those with cirrhosis). Due to the obvious advantages of these DAA drugs, it is imperative to review the role of IL28B genotypes in predicting treatment outcomes.

Boceprevir

SPRINT-2 and RESPOND-2, are the 2 clinical trials evaluating the efficacy of 2 different therapeutic regimens containing boceprevir (response-guided therapy [RGT] and fixed-treatment therapy [FTT]) with pegIFN/RBV against SOC therapy in treatment of naïve- and previously treated (relapsers or partial responders)- HCV-1 infected patients respectively (Bacon, 2011; Poordad, 2011a). In both clinical trials, SVR rates were found to be significantly higher in patients receiving BOC (RGT/FTT) compared to patients in the control group, placebo/SOC (63%/66% vs 38%, treatment-naïve patients) (Fig. 2).

212341-fig-2
Figure 2: Summary of SVR rates in BOC-based treatment regimens and in association with IL28B genotyping
The figure represents the SVR rate of patients (treatment naïve and previously treated) with different IL28B genotype treated, with different therapy regimens (SOC and triple therapy with BOC) over a period of 72 weeks. aPoordad, 2011a; bBacon, 2011; RGT, response-guided therapy; FTT, fixed-treatment therapy; PR, partial response; NR, null response.

 

Role of IL28B in Treatment Naïve HCV-1 Patients

Subsequent study on these subset of patients assessed the role of IL28B polymorphism (rs12979860) in patients receiving BOC vs SOC, and reported higher SVR rates in patients with CC-genotype compared to patients with non-CC-genotype (CC: 80-82% vs 78%; CT: 64-71% vs 28%; TT: 55-59% vs 27%); thereby acting as a predictive marker for curtailing treatment duration to 24 weeks (Poordad, 2011a).

Clinical Evidence in Previously Treated HCV-1 Infected Patients

 IL28B genotyping was found to be a good clinical predictor of SVR; rates being higher for patients on BOC (RGT/FTT) in comparison to patients receiving SOC: CC-genotype, 77%/79% vs 49%; CT-genotype, 61%/73% vs 17% and TT-genotype, 55/%/72% vs 50% (Poordad, 2011b). There exists no evidence in case of null responders.

Telaprevir

ADVANCE and REALIZE clinical trials have reported substantial improvements in SVR rates in patients (treatment naïve, treatment failed, relapse and null responders) treated with SOC in combination with TPV (Zeuzem, 2011; Jacobson, 2011a). Further, sub-variable retrospective analysis also revealed TPV-based combination therapy to achieve higher SVR rate irrespective of the host IL28B genotypic status.

Role of IL28B in Treatment Naïve HCV-1 Patients

Higher SVR rates were reported in patients irrespective of their IL28B genotypic status (triple combination therapy/SOC): CC, 90%/64%; CT: 71%/25%; TT: 73%/23%; with 78%, 57% and 45% patients achieving RVR and subsequently truncated to 24-week therapy (Jacobson, 2011a).

Clinical Evidence in Previously Treated HCV-1 Infected Patients

In a retrospective multivariate analysis of the IL28B genotypic data for patients enrolled in the REALIZE trial, SVR rates were found to be independent across all genotypes (p>0.05, CC- and TT-genotypes). Also, there was no major difference in the SVR rates among relapsers, prior partial responders and null responders (fig. 1). Furthermore, approximately 58% patients achieved RVR, and hence were treated with a reduced treatment regimen of 24 weeks (Fig 3) (Jacobson, 2011b).

A recent meta-analysis (Bota, 2013) has supported the findings that IL28B polymorphism influences the SVR rate in patients being treated with triple therapy (either BOC or TPV), regardless of their therapeutic status (treatment naïve- and previously treated groups).

212341-fig-3
Figure 3: Summary of SVR rates in TPV-based treatment regimens and in association with IL28B genotyping

 

The figure represents the SVR rate of patients (treatment naïve and previously treated) with different IL28B genotype treated with different therapy regimens (SOC and triple therapy with TPV) over a period of 72 weeks. aJacobson, 2011a; bZeuzem, 2011; PR, partial response; NR, null response.

Recently Approved DAA: Sofosbuvir and Simeprevir

Sofosbuvir: a Polymerase Inhibitor, and Simeprevir: a Protease Inhibitor

Sofosbuvir and Simeprevir, are the two DAA approved by FDA in November, 2013 for the use in HCV therapy. These drugs have proven to be potent in treatment of HCV-infected patients (in comparison to BOC and TPV) irrespectively of their treatment status (treatment-naïve, relapse or null-responders).

The NEUTRINO trial investigated the efficacy of Sofosbuvir in untreated chronic HCV-infected patients, reported that non-CC IL28B genotype patients were strongly associated with reduced response (92%, CC-genotype vs 87%, non-CC genotype). But still the SVR rate was found to be higher in comparison to BOC and TPV (Lawitz, 2013).

The ASPIRE trial investigated the efficacy of Simeprevir in HCV-treated patients (prior relapsers, partial and null responders) reported that the SVR rate was independent of the host IL28B genotype, HCV genotype and fibrosis score (US FDA, 2014)).
Although, the preliminary data on the efficacy of these 2 DAA look promising; more studies are required to study the association of host IL28B genotype and SVR in patients across different geographical population subgroups.

Other Genetic Determinants

Inosine Triphosphatase (ITPA)

A recent GWAS study in HCV-1 infected patients has reported an association between ITPA gene polymorphisms (rs1127354 and rs7270101) and RBV-associated side-effect, anemia (Fellay, 2010). The presence of functional ITPA gene variant has been found to be associated with a significant reduction in haemoglobin levels, ~3gdl-3 at week 4; while reduced ITPA activity was found to have a protective outcome against RBV-induced anemia (Hitomi, 2011). Similar results have been documented in other primary studies including mono-HCV infected patients, which led to a modification in RBV dosage but did not contribute to SVR (Miyamura, 2012; Ochi, 2010).

Subsequently, another GWAS study on HCV-1b infected Japanese population reported that only ITPA gene variant, loci rs1127354 was in association with anemia (Tanaka, 2011). These findings have also been confirmed in non-HCV-1 infected cohort (Eskesen, 2012), HIV-HCV co-infected patients being treated with SOC (Domingo, 2012) and also in patients on triple therapy (SOC + telaprevir) (Suzuki, 2011). A finding of importance in all studies was that, ITPA deficiency was not a useful predictive marker for SVR; but would aid in estimating timely reduction in RBV dosages and/or incorporating erythropoietin to treatment regimen.

In addition, the severity of ITPA deficiency, either at a single locus or both would indicate the amount of reduction in hemoglobin levels. Thus, ITPA would not play a significant role in treatment-decision making but could be used as a part of the prediction model in personalizing therapy involving RBV.

Low-density Lipoprotein Cholesterol (LDL-C) Levels

Higher LDL-C levels (>130 mg/dL) prior to anti-HCV treatment have been reported to be in association with SVR (Petit, 2010). A GWAS study identified a SNP at locus rs12980275 to be linked with LDL-C levels, involved in predicting SVR in HCV-1 infected patients on treatment with pegIFN/RBV; and also a significant predictor of SVR only in heterozygous IL28B genotype patients (Clark, 2012). Multivariate analysis on this subset of heterozygous IL28B genotype patients revealed that patients with higher LDL-C levels but lower viral load (

Based on these results, the effect of LDL-C levels on SVR was assessed in HIV/HCV co-infected patients. A study by Petit et al. (2010) reported no association of pre-treatment LDL-C levels with SVR; while another study reported that higher baseline LDL-C levels to be better prognostic markers for predicting treatment outcome (Cesari, 2009). Thus, there is a need for further assessment on the role of LDL-C levels in predicting SVR.

Interferon-Gamma Inducible Protein 10kDa (IP-10)

Interferon-gamma inducible protein 10 kDa (IP-10 or CXCL10) is a chemotactic CXC chemokine of 77 amino acids in its mature form. Data from recent studies have reported the clinical utility of determining baseline IP-10 levels for prognostication of final treatment outcome independent of the patient viral load (Reiberger, 2008; Lagging, 2011). HCV-1 infected patients harboring favorable IL28B genotypes and IP-10 levels 600 pg/mL achieved SVR respectively. On the contrary, in case of HIV/HCV cohort, a cut-off value of 400pg/mL was found to be a predictive marker for discriminating patients achieving SVR from those expected to fail treatment (Payer, 2012).

HCV Core Mutations

Mutations within the NS5A region (at codons 70 and 91) within the HCV core gene have been associated with response to IFN therapy. Multivariate analysis in a study by Hayashi et al. revealed that the presence of non-Gln70 allele and mutant type ISDR led to favorable treatment response and thus, were found to be useful in predicting SVR in response to pegIFN and RBV in HCV-1b infected patients (Hayashi, 2011; Akuta, 2005). Similar findings have also been reported by multiple studies based on patients of the Japanese and Swedish cohort (Kurbanov, 2010; Akuta, 2010; Alestig, 2011; Thorlund, 2012). The same study also compared the predictive value of the presence/absence of HCV core mutations and IL28B polymorphisms in predicting SVR, and reported that although HCV core mutations predict SVR, they were found to have a lower predictive value compared to IL28B polymorphisms.

Clinical Utility of Pharmacogenomics in Personalized Medicine

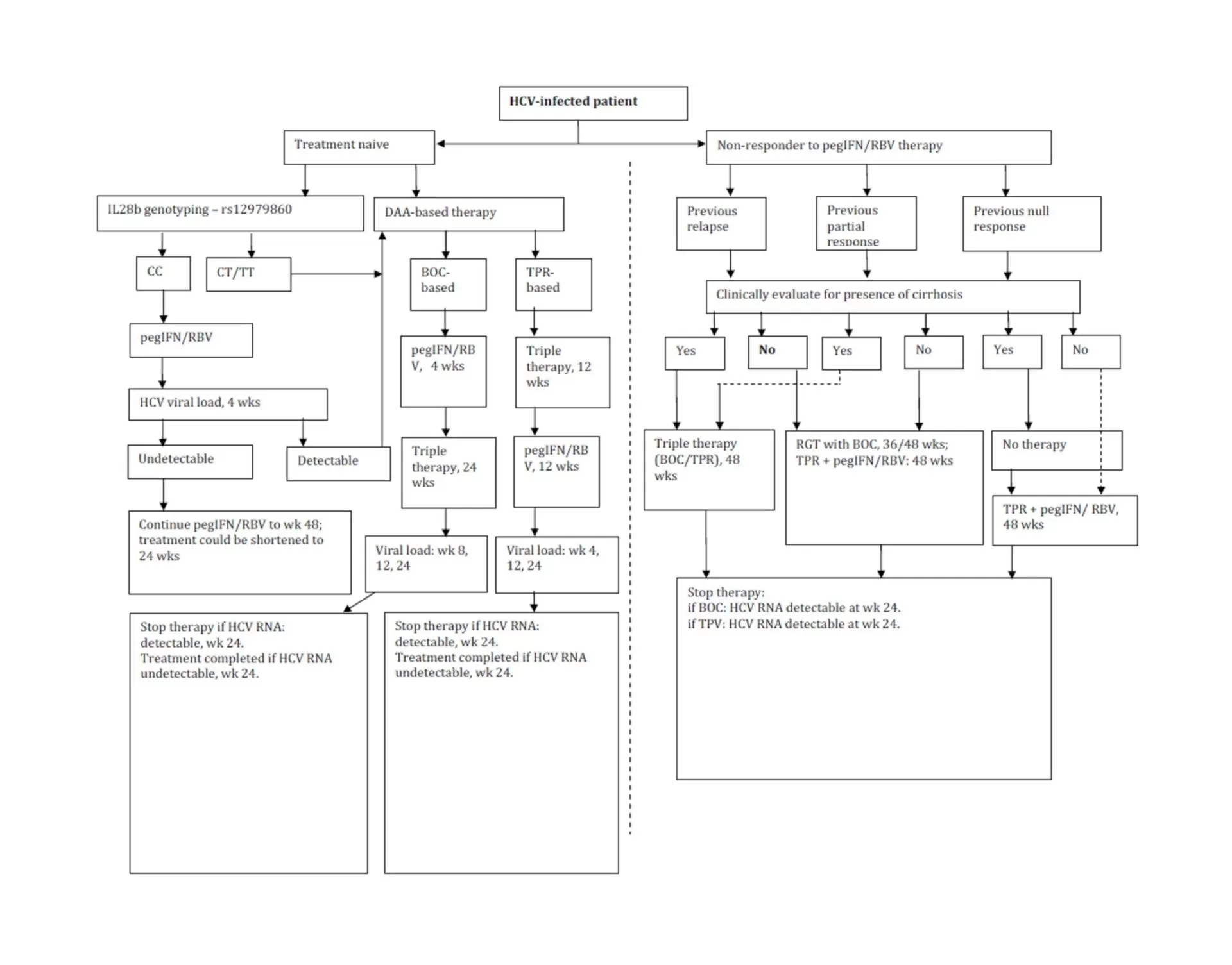
Data from recent GWAS and primary studies have proven IL28B genotyping to be a strong, reliable predictor for SVR in patients infected with difficult-to-treat HCV-1/4 genotypes; but the recent introduction of DAAs for anti-HCV therapy has questioned the relevance of such pharmacogenomic based assays in clinical medicine. To answer this issue, it should be noted that the fate of such assays would depends on multiple factors: 1) patient’s IL28B genotypic status (as discussed above), 2) additional cost burden on the use of newly emerged DAA for therapy, 3) duration of DAA-based treatment regimen, and 4) decision to incorporate a lead-in phase of SOC therapy before incorporation of DAA. Fig 4 depicts a diagnostic algorithm for the treatment naïve- and treatment experienced- HCV infected patients.

Figure 4: Diagnostic algorithm suggested for treatment naïve- and treatment experienced- HCV infected patients

 

Additional Cost Burden on the Use of Newly Emerged DAA for Therapy

Although data from clinical trials on the use of DAA for patient management have been encouraging, its use in routine clinical practice would be highly dependent on the additional cost involved without compromising on the SVR rate. An economic analysis assessing the average cost estimates involving PI-based regimens (and compensating for treatment of adverse events suffered) revealed that PI-based therapies were cost-effective in comparison to the recommended SOC therapy (Camma, 2012). The total average cost of BOC-RGT in comparison to standard duration with BOC was found to be £22,850 vs £34,680 and £25,060 vs £34,350 for treatment-naïve and treatment-experienced patients, respectively. Similarly, the total average cost of response-guided therapy with telaprevir vs standard duration telaprevir was found to be £29,930 vs £32,530, and £31,880 vs £31,680 for treatment-naïve and treatment-experienced patients, respectively (Camma, 2012).

Duration of DAA-Based Treatment Regimen

 Data from DAA-based clinical trials have revealed that >90% of patients with favorable CC-genotype (rs12979860) effectively achieved SVR and were eligible for a 24-week therapy (Jacobson, 2011b); while patients with non-CC genotypes and especially non-responders were reported to have lower SVR rates similar to those being treated with SOC therapy (Jacobson, 2011a). Hence, there seems to be a need for designing better effective treatment regimens or design dual/triple/quadruple-DAA based regimens to achieve higher SVR rates, which in turn would be associated to severe adverse events and increased risk of resistance to PI.

Lead-in SOC Therapy

The clinical relevance of lead-in therapy of SOC regimen would be more significant in patients with non-CC genotype (rs12979860); wherein patients achieving SVR would continue on non-DAA based regimen; while those not achieving SVR could be initiated on an expensive treatment regimen with DAA.

Conclusion

The changing landscape for anti-HCV therapy was marked by the introduction of pharmacogenomic-based predictive therapy (IL28B genotyping) and clinical use of DAAs (boceprevir and telaprevir). Reports from recent clinical trials have proven synergic use of IL28B genotypic results with DAA-based therapy to design personalized treatment regimens and achieve higher SVR rates. Also, a large proportion of previously treated pegIFN/RBV non-responders and relapsers can now be effectively treated with DAA-based treatment regimens thereby increasing SVR rates. But with ongoing evaluation of second-generation DAAs, the future of pharmacogenomic-based therapy in clinical practice remains uncertain.

References

1.  Akuta, N., Suzuki, F., Hirakawa, M., Kawamura, Y., Yatsuji, H., Sezaki, H., Suzuki, Y., Hosaka, T., Kobayashi, M., Saitoh, S., Arase, Y., Ikeda, K., Kumada, H. (2010). “Amino acid substitutions in the hepatitis C virus core region of genotype 1b affect very early viral dynamics during treatment with telaprevir, peginterferon, and ribavirin,” Journal of Medical Virology. 82, Pp. 575-582.
PublisherGoogle Scholar

2.  Akuta, N., Suzuki, F., Sezaki, H., Suzuki, Y., Hosaka, T., Someya, T., Kobayashi, M., Saitoh, S., Watahiki, S., Sato, J., Matsuda, M., Kobayashi, M., Arase, Y., Ikeda, K., Kumada, H. (2005). “Association of amino acid substitution pattern in core protein of hepatitis C virus genotype 1b high viral load and non-virological response to interferon-ribavirin combination therapy,” Intervirology, 48, Pp. 372-380.
PublisherGoogle Scholar

3.  Alestig, E., Arnholm, B., Eilard, A., Lagging, M., Nilsson, S., Norkrans, G., Wahlberg, T., Wejstål, R., Westin, J. & Lindh, M. (2011). “Core mutations, IL28B polymorphisms and response to peginterferon/ribavirin treatment in Swedish patients with hepatitis C virus genotype 1 infection,” BMC Infectious Diseases, 11, Pp. 124-130.
PublisherGoogle Scholar

4.  Antaki, N., Bibert, S., Kebbewar, K., Asaad, F., Baroudi, O., Alideeb, S., Hadad,. M,., Abboud D, Sabah, H., Bochud,.P. Y., Negro F. (2012). “IL28B polymorphisms do not predict response to therapy in chronic hepatitis C with HCV genotype 5,” Gut, 61, Pp. 1640—1641.
PublisherGoogle Scholar

5.  Asselah, T., Muvnck, S. D., Broet, P., Planchon, J. M., Blanluet, M., Bieche, I., Lapalus, M., Peignoux, M. M., Lada, O., Estrabaud, E., Zhang, Q., Ray, A. E., Vidaud, D., Ripault, M. P., Boyer, N., Bedossa, P., Valla, D., Vidaud, M. & Marcellin P. (2012). “IL28B polymorphism is associated with treatment response in patients with genotype 4 chronic hepatitis C,” Journal of Hepatology, 56(3), Pp. 527-532.
PublisherGoogle Scholar

6.  Bacon, B. R., Gordon, S. C., Lawitz, E.,  Marcellin, P., Vierling, J. M., Zeuzem, S., Poordad, F., Goodman, Z. D., Sings, H. L., Boparai, N., Burroughs, M., Brass, C. A., Albrecht, J. K., & Esteban R. (2011). “Boceprevir for previously treated chronic HCV genotype 1 infection,” New England Journal of Medicine, 364, Pp. 1207—1217.
Publisher Google Scholar

7.  Beinhardt, S., Aberle, J. H., Strasser, M., Dulic—Lakovic, E.,  Maieron, A., Kreil, A., Rutter, K., Staettermayer A. F., Datz, C., Scherzer, T. M., Strassl, R., Bischof, M.,  Stauber, R., Bodlaj, G., Laferl, H., Holzmann, H., Munda, P. S., Ferenco, P. & Hofer, H. (2012). “Serum Level of IP-10 Increases Predictive Value of IL28B Polymorphisms for Spontaneous Clearance of Acute HCV Infection,” Gastroenterology, 142(1), Pp. 78-85.
PublisherGoogle Scholar

8.  Bota, S., Sporea, I., Sirli, R., Neghina, A. M., Popescu, A. & Strain, M. (2013). “Role of Interleukin-28B Polymorphism as a Predictor of Sustained Virological Response in Patients with Chronic Hepatitis C Treated with Triple Therapy: A Systematic Review and Meta-Analysis,” Clinical Drug Investigation, 33(5), Pp. 325-331.
PublisherGoogle Scholar

9.  Butt, A. S., Mumtaz, K., Aqeel, I., Shah, H. A., Hamid, S. & Jafri, W. (2009). “Sustained virological response to pegylated interferon and ribavirin in patients with genotype 3 HCV cirrhosis,” Tropical Gastroenterology, 30(4), Pp. 207—212.

10.  Camma, C., Petta, S., Enea, M., Bruno, R., Bronte, F., Capursi, V., Cicchetti, A., Colombo, G. L., Marco, V. D., Gasbarrini, A. & Craxı, A. (2012). “Cost-Effectiveness of Boceprevir or Telaprevir for Untreated Patients With Genotype 1 Chronic Hepatitis C,” Hepatology, 56(3), Pp. 850-860.
PublisherGoogle Scholar

11.  Cesari, M., Caramma, I., Antinori, S., Adorni, F., Galli, M. & Milazzo, L. (2009). “Impact of hyperglycaemia and cholesterol levels on the outcome of hepatitis C virus (HCV) treatment in HIV/HCV-coinfected patients,” HIV Medicine, 10, Pp. 580—585.
PublisherGoogle Scholar

12.  Clark, P. J., Thompson, A. J., Zhu, M., Vock, D.M., Zhu, Q., Ge, D., Patel, K., Harrison, S. A., Urban, T. J., Naggie, S., Fellay, J., Tillmann, H. L., Shianna, K., Noviello, S., Pedicone, L. D., Esteban, R., Kwo, P., Sulkowski, M. S., Afdhal, N., Albrecht, J. K., Goldstein, D. B., McHutchison, J. G. & Muir, A. J. (2012). “Interleukin 28B polymorphisms are the only common genetic variants associated with low-density lipoprotein cholesterol (LDL-C) in genotype-1 chronic hepatitis C and determine the association between LDL-C and treatment response,” Journal of Viral Hepatitis, 19(5), Pp. 332-340.
Publisher Google Scholar

13.  Coto-Llerena, M., Perez-Del-Pulgar, S., Crespo, G., Carrión, J. A., Martínez, S. M., Sánchez-Tapias, J. M., Navasa, N. M., & Forns, X. (2011). “Donor and recipient IL28B polymorphisms in HCV-infected patients undergoing antiviral therapy before and after liver transplantation,” American Journal of Transplantation, 11(5), Pp. 1051—1057.
PublisherGoogle Scholar

14.  Crespo, G., Mariño, Z., Navasa, M. & Forns, X. (2012). “Viral Hepatitis in Liver Transplantation,” Gastroenterology, 142, Pp. 1373—1383.
Publisher Google Scholar

15.  Domingo, P., Guardiola, J. M., Salazar, J., Torres, F., Mateo, M. G., Pacho, C., Gutierrez, M. D. M, Lamarca, K., Fontanet, A., Martin, J., Muñoz, J., Vidal, F. & Baigete, M. (2012). “Association of ITPA Gene Polymorphisms and the Risk of Ribavirin-Induced Anemia in HIV/Hepatitis C Virus (HCV)-Coinfected Patients Receiving HCV Combination Therapy,” Antimicrobial Agents and Chemotherapy, 56(6), Pp. 2987-2993.
PublisherGoogle Scholar

16.  Duarte-Rojo, A., Deneke, M. G. & Charlton, M. R. (2012). “IL28B polymorphism in hepatitis C and liver transplantation,” Liver Transplantation. 19(1), Pp. 49-58.

17.  Eskesen, A. N., Melum, E., Moghaddam, A., Bjøro, K., Verbaan, H., Ring-Larsen, H. & Dalgard, O. (2012). “Genetic variants at the ITPA locus protect against ribavirin-induced hemolytic anemia and dose reduction in an HCV G2/G3 cohort,” European Journal of Gastroenterology and Hepatology, 24(8), Pp.890-896.
PublisherGoogle Scholar

18.  Fellay, J., Thompson, A. J., Ge, D., Gumbs, C. E., Urban, T. J., Shianna, K. V., Little, L. D., Qiu, P., Bertelsen, A. H., Watson, M., Warner, A., Muir, A. J., Brass, C., Albrecht, J., Sulkowski, M., McHutchison, J. G. & Goldstein, D. B. (2010). “ITPA gene variants protect against anaemia in patients treated for chronic hepatitis C,” Nature, 464, Pp. 405-408.

19.  Fukuhara, T., Taketomi, A., Motomura, T., Okano, S., Ninomiya, A., Abe, T., Uchiyama, H., Soejima, Y., Shirabe, K., Matsuura, Y., & Maehara, Y. (2010). “Variants in IL28B in liver recipients and donors correlate with response to peg-interferon and ribavirin therapy for recurrent hepatitis C,” Gastroenterology, 139(5), Pp. 1577—1585.
PublisherGoogle Scholar

20.  Ge, D., Fellay, J., Thompson, A. J., Simon, J. S., Shianna, K. V., Urban, T. J., Heinzen, E. L., Qiu, P., Bertelsen, A. H., Muir, A. J., Sulkowski, M., McHutchison, J. G. & Goldstein, D. B. (2009). “Genetic variation in IL28B predicts hepatitis C treatment-induced viral clearance,” Nature, 461, Pp. 399-401.
PublisherGoogle Scholar

21.  Hayashi, K., Katano, Y., Ishigami, M., Itoh, A., Hirooka, Y., Nakano, I., Urano, F., Yoshioka, K., Toyoda, H., Kumada, T. & Goto, H. (2011). “Mutations in the core and NS5A region of hepatitis C virus genotype 1b and correlation with response to pegylated-interferon-alpha 2b and ribavirin combination therapy,” Journal of Viral Hepatitis, 18(4), Pp. 280-286.
PublisherGoogle Scholar

22.  Hitomi, Y., Cirulli, E. T., Fellay, J., McHutchison, J. G., Thompson, A. J., Gumbs, C. E., Shianna, K. V., Urban, T. J. & Goldstein, D. B. (2011). “Inosine triphosphate protects against ribavirin-induced adenosine triphosphate loss by adenylosuccinate synthase function,” Gastroenterology, 140(4), 1314-1321.
PublisherGoogle Scholar

23.  Jacobson, I. M., Catlett, I., Marcellin, P. (2011a) “Telaprevir substantially improved SVR rates across all IL28B genotypes in the ADVANCE trial,” Conference Proceedings of 46th Annual Meeting of the European Association for the Study of Liver Diseases (EASL 2011), Abstract 7, Berlin, 30 March — 3 April 2011.

24.  Jacobson, I. M., McHutchison, J. G., Dusheiko, G., Bisceglie, A. M. D., Reddy, K. R., Bzowej, N. H., Marcellin, P., Muir, A. J., Ferenci, P., Flisiak, R., George, J., Rizzetto, M., Shouval, D., Sola, R., Terg, R. A., Yoshida, E. M., Adda, N., Bengtsson, L., Sankoh, A. J., Kieffer, T. L., George, S., Kauffman, R. S., & Zeuzem, S. (2011b). “Telaprevir for Previously Untreated Chronic Hepatitis C Virus Infection,” New England Journal of Medicine, 364, Pp. 2405—2416.
PublisherGoogle Scholar

25.  Jia, Z., Ding, Y., Tian, S., Niu, J. & Jiang, J. (2012). “Test of IL28B Polymorphisms in Chronic Hepatitis C Patients Treated with PegIFN and Ribavirin Depends on HCV Genotypes: Results from a Meta-Analysis,” PLoS ONE, 7(9), e45698.
Publisher Google Scholar

26.  Kurbanov, F., Tanaka, Y., Matsuura, K., Sugauchi, F., Elkady, A., Khan, A., Hasegawa, I., Ohno, T., Tokuda, H., Mizokami, M. (2010). “Positive selection of core 70Q variant genotype 1b hepatitis C virus strains induced by pegylated interferon and ribavirin,” Journal of Infectious Diseases. 201, Pp. 1663-1671.
PublisherGoogle Scholar

27.  Lagging, M., Askarieh, G., Negro, F., Bibert, S., Soderholm, J., Westin, J., Lindh, M., Romero, A., Missale, G., Ferrari, C., Neumann, A. U., Pawlotsky, J. M., Haagmans, B. L., Zeuzem, S., Bochud, P. Y. & Hellstrand, K. (2011). “Response Prediction in Chronic Hepatitis C by Assessment of IP-10 and IL28B-Related Single Nucleotide Polymorphisms,” PLoS ONE, 6(2), e17232.
PublisherGoogle Scholar

28.  Lagging, M., Romero, A. I., Westin, J., Norkrans, G., Dhillon, A. P., Pawlotsky, J. M., Zeuzem, S., von Wagner, M., Negro, F., Schalm, S. W., Haagmans, B. L., Ferrari, C., Missale, G., Neumann, A. U., Hart, E. V. & Hellstrand, K.(2006). “IP-10 Predicts Viral Response and Therapeutic Outcome in Difficult-to-Treat Patients With HCV Genotype 1 Infection,” Hepatology, 44(6), Pp. 1617-1625.
Publisher Google Scholar

29.  Lindh, M., Lagging, M., Farkkila, M., Langeland, N., Mørch, K., Nilsson, S., Norkrans, G., Pedersen, C., Buhl, M. R., Westin, J. & Hellstrand K. (2011). “Interleukin 28B Gene Variation at rs12979860 Determines Early Viral Kinetics During Treatment in Patients Carrying Genotypes 2 or 3 of Hepatitis C Virus,” Journal of Infectious Diseases, 203, Pp. 1748—1752.
PublisherGoogle Scholar

30.  McHutchison, J. G., Lawitz, E. J., Shiffman, M. L., Muir, A. J., Galler, G. W., McCone, J., Nyberg, L. M., Lee, W. M., Ghalib, R. H., Schiff, E. R., Galati, J. S., Bacon, B. R., Davis, M. N., Mukhopadhyay, P., Koury, K., Noviello, S., Pedicone, L. D., Brass, C. A., Albrecht, J. K. & Sulkowski, M. S. (2009). “Peginterferon Alfa-2b or Alfa-2a with Ribavirin for Treatment of Hepatitis C Infection,” New England Journal of Medicine, 361, Pp. 580-593.
PublisherGoogle Scholar

31.  Payer, B. A., Reiberger, T., Aberle, J., Ferenci, P., Holzmann, H., Rieger, A. & Peck-Radosavljevic, M. (2012). “IL28B and interferon-gamma inducible protein 10 for prediction of rapid virologic response and sustained virologic response in HIV-HCV-coinfected patients,” European Journal of Clinical Investigation, 42(6), Pp. 599-606.
PublisherGoogle Scholar

32.  Suzuki, F., Suzuki, Y., Akuta, N., Sezaki, H., Hirakawa, M., Kawamura, Y., Hosaka, T., Kobayashi, M., Saito, S., Arase, Y., Ikeda, K., Kobayashi, M., Chayama, K., Kamatani, N., Nakamura, Y., Miyakawa, Y. & Kumada, H. (2011). “Influence of ITPA Polymorphisms on Decreases of Hemoglobin During Treatment with Pegylated Interferon, Ribavirin, and Telaprevir,” Hepatology, 53(2), Pp. 415-421.
PublisherGoogle Scholar

33.  Miyamura, T., Kanda, T., Nakamoto, S., Wu, S., Jiang, X., Arai, M., Fujiwara, K., Imazeki, F. & Yokosuka, O. (2012). “Roles of ITPA and IL28B Genotypes in Chronic Hepatitis C Patients Treated with Peginterferon Plus Ribavirin,” Viruses, 4, Pp. 1264-1278.
PublisherGoogle Scholar

34.  Moghaddam, A., Melum, E., Reinton, N., Ring-Larsen, H., Verbaan, H., Bjøro, K. & Dalgard, O. (2011). “IL28B Genetic Variation and Treatment Response in Patients with Hepatitis C Virus Genotype 3 Infection,” Hepatology, 53(3), Pp. 746-754.
PublisherGoogle Scholar

35.  Ochi, H., Maekawa, T., Abe, H., Hayashida, Y., Nakano, R., Kubo, M., Tsunoda, T., Hayes, C. N., Kumada, H., Nakamura, Y. & Chayama, K. (2010). “ITPA Polymorphism Affects Ribavirin-Induced Anemia and Outcomes of Therapy–A Genome-Wide Study of Japanese HCV Virus Patients,” Gastroenterology, 139, Pp. 1190—1197.
PublisherGoogle Scholar

36.  Petit, J. M., Carrat, F., Duong, M., Halfon, P., Duvillard, L., Bani-Sadr, F., Chavanet, P., Cacoub, P. & Piroth, L. (2010). “Response to anti-HCV therapy in HIV-HCV-coinfected patients: does the lipid profile really have an effect?,” Antiviral Therapy, 15, Pp. 797-800.
Publisher Google Scholar

37.  Poordad, F. (2011a). “IL28B Polymorphism Predicts Virologic Response In Patients With Hepatitis C Genotype 1 Treated With Boceprevir Combination Therapy,” Conference Proceedings of 46th Annual Meeting of the European Association for the Study of Liver Diseases (EASL 2011), Abstract 12, Berlin, 30 March — 3 April 2011.

38.  Poordad, F., McCone, J. Jr., Bacon, B. R., Bruno, S., Manns, M. P., Sulkowski, M. S., Jacobson, I. M., Reddy, K. R., Goodman, Z. D., Boparai, N., DiNubile, M. J., Sniukiene, V., Brass, C. A., Albrecht, J. K., & Bronowicki, J. P. (2011b). “Boceprevir for untreated chronic HCV genotype 1 infection,” New England Journal of Medicine, 364, Pp. 1195—1206.
PublisherGoogle Scholar

39.  Ramcharran, D., Wahed, A. S., Conjeevaram, H. S., Evans, R. W., Wang, T., Belle, S. H. & Yee, L. J. (2010). “Associations between serum lipids and hepatitis C antiviral treatment efficacy,” Hepatology, 52(3), Pp. 854—863.
Publisher Google Scholar

40.  Rauch, A., Kutalik, Z., Descombes P, Cai, T., Di, L. J., Mueller, T., Bochud, M., Battegay, M., Bernasconi, E., Borovicka, J., Colombo, S., Cerny, A., Dufour, J. F., Furrer, H., Günthard, H. F., Heim, M., Hirschel, B., Malinverni, R., Moradpour, D., Müllhaupt, B., Witteck, A., Beckmann, J. S., Berg, T., Bergmann, S., Negro, F., Telenti, A., & Bochud, P. Y. (2010). “Genetic variation in IL28B is associated with chronic hepatitis C and treatment failure: a genome-wide association study,” Gastroenterology, 138(4), Pp. 1338—1345.
PublisherGoogle Scholar

41.  Reiberger, T., Aberle, J. H., Kundi, M., Kohrgruber, N., Rieger, A., Gangl, A., Holzmann, H. & Peck-Radosavljevic, M. (2008). “IP-10 correlates with hepatitis C viral load, hepatic inflammation and fibrosis and predicts hepatitis C virus relapse or non-response in HIV-HCV coinfection,” Antiviral Therapy, 13(8), Pp. 969-976.
Google Scholar

42.  Romero, A. I., Lagging, M., Westin, J., Dhillon, A. P., Dustin, L. B., Pawlotsky, J. M., Neumann, A. U., Ferrari, C., Missale, G., Haagmans, B. L., Schalm, S. W., Zeuzem, S., Negro, F., Hart, E. V. & Hellstrand, K. (2006). “Interferon (IFN)—g—Inducible Protein—10: Association with Histological Results, Viral Kinetics, and Outcome during Treatment with Pegylated IFN-a2a and Ribavirin for Chronic Hepatitis C Virus Infection,” Journal of Infectious Diseases, 194, Pp. 895—903.
PublisherGoogle Scholar

43.  Sarrazin, C., Susser, S., Doehring, A., Lange, C. M., Müller, T., Schlecker, C., Herrmann, E., Lötsch, J. & Berg, T. (2011). “Importance of IL28B gene polymorphisms in hepatitis C virus genotype 2 and 3 infected patients,” Journal of Hepatology, 54, Pp. 415—421.
PublisherGoogle Scholar

44.  Seto, W, K,, Tsang, O. T., Liu, K., Chan, J. M., Wong, D. K., Fung, J., Lai, C. L., Yuen, M. F. (2013). “Role of IL28B and inosine triphosphatase polymorphisms in the treatment of chronic hepatitis C virus genotype 6 infection,” Journal of Viral Hepatitis, 20(7), Pp. 470-477.
Publisher Google Scholar

45.  Shi, X., Pan, Y., Wang, M., Wang, D., Li, W., Jiang, T., Zhang, P., Chi, X., Jiang, Y., Gao, Y., Zhong, J., Sun, B., Xu, D., Jiang, J. & Niuet, J. (2012). “IL28B Genetic Variation Is Associated with Spontaneous Clearance of Hepatitis C Virus, Treatment Response, Serum IL-28B Levels in Chinese Population,” PLoS ONE, 7(5), Pp. e37054.
PublisherGoogle Scholar

46.  Soriano, V., Poveda, E., Vispo, E., Labarga, P., Rallon, N. & Barreiro, P. (2012). “Pharmacogenetics of hepatitis C,” Journal of Antimicrobial Chemotherapy, 67(3), Pp. 523-529.
Publisher – Google Scholar

47.  Suppiah, V., Moldovan, M., Ahlenstiel, G., Berg, T., Weltman, M., Abate, M. L., Bassendine, M., Spengler, U., Dore, G. J., Powell, E., Riordan, S., Sheridan, D., Smedile, A., Fragomeli, V., Müller, T., Bahlo, M., Stewart, G. J., Booth, D. R., & George, J. (2009). “IL28B is associated with response to chronic hepatitis C interferon-alpha and ribavirin therapy,” Nature Genetics, 41(10), Pp. 1100—1104.
PublisherGoogle Scholar

48.  Tanaka, Y., Nishida, N., Sugiyama, M., Kurosaki, M., Matsuura, K., Sakamoto, N., Nakagawa, M., Korenaga, M., Hino, K., Hige, S., Ito, Y., Mita, E., Tanaka, E., Mochida, S., Murawaki, Y., Honda, M., Sakai, A., Hiasa, Y., Nishiguchi, S., Koike, A., Sakaida, I., Imamura, M., Ito, K., Yano, K., Masaki, N., Sugauchi, F., Izumi, N., Tokunaga, K., & Mizokami, M. (2009). “Genome-wide association of IL28B with response to pegylated interferon-alpha and ribavirin therapy for chronic hepatitis C,” Nature Genetics, 41(10), Pp. 1105—1109.
PublisherGoogle Scholar

49.  Tanaka, Y., Kurosaki, M., Nishida, N., Sugiyama, M., Matsuura, K., Sakamoto, N., Enomoto, N., Yatsuhashi, H., Nishiguchi, S., Hino, K., Hige, S., Itoh, Y., Tanaka, E., Mochida, S., Honda, M., Hiasa, Y., Koike, A., Sugauchi, F., Kaneko, S., Izumi, N., Tokunaga, K. & Mizokami, M. (2011). “Genome-wide association study identified ITPA/DDRGK1 variants reflecting thrombocytopenia in pegylated interferon and ribavirin therapy for chronic hepatitis C,” Human Molecular Genetics, 20(17), Pp. 3507-3516.
PublisherGoogle Scholar

50.  Thompson, A. J., Fellay, J., Patel, K., Tillmann, H. L., Naggie, S., Ge, D., Urban, T. J., Shianna, K. V., Muir, A. J., Fried, M. W., Afdhal, N. H., Goldstein, D. B. & Mchutchison, J. G. (2010). “Variants in the ITPA Gene Protect Against Ribavirin-Induced Hemolytic Anemia and Decrease the Need for Ribavirin Dose Reduction,” Gastroenterology, 139(4), Pp. 1181—1189.
Publisher Google Scholar

51.  Thorlund, K., Druyts, E., Khoury, A. C. E. & Mills, E. J. (2012). “Budget impact analysis of boceprevir and telaprevir for the treatment of hepatitis C genotype 1 infection,” Clinico Economics and Outcomes Research, 4, Pp. 349—359.
Google Scholar

52.  U.S. Food and Drugs Administration. (2014). “Olysio (simeprevir) for the treatment of chronic hepatitis C in combination antiviral treatment,” U.S. Food and Drugs Administration, for Consumers. [ONLINE], [Retrieved March 9, 2014], http://www.fda.gov/ForConsumers/ByAudience/ForPatientAdvocates/ucm377234.htm

53.  Vutien, P., Nguyen, N. H., Trinh, H. N., Li, J., Garcia, R. T., Garcia, G., Nguyen, K. K., Nguyen, H. A., Levitt, B. S., Keeffe,  E. B. & Nguyen, M. H. (2010). “Similar Treatment Response to Peginterferon and Ribavirin in Asian and Caucasian Patients with Chronic Hepatitis C,” American Journal of Gastroenterology, 105, Pp. 1110-1115.

54.  Welsch, C., Jesudian, A., Zeuzem, S. & Jacobson, I. (2012). “New direct-acting antiviral agents for the treatment of hepatitis C virus infection and perspectives,” Gut, 61(Suppl 1), Pp. i36-i46.
PublisherGoogle Scholar

55.  Zeuzem, S., Andreone, P., Pol, S.,  Lawitz, E., Diago, M., Roberts, S., Focaccia, R., Younossi, Z., Foster, G. R., Horban, A., Ferenci, P., Nevens, F., Müllhaupt, B., Pockros, P., Terg, R., Shouval, D., van Hoek, B., Weiland, O., Heeswijk, R. V., Meyer, S. D., Luo, D., Boogaerts, G., Polo, R., Picchio, G., & Beumont, M. (2011). “Telaprevir for retreatment of HCV infection,” New England Journal of Medicine, 364, Pp. 2417—2428.
PublisherGoogle Scholar

Shares